HOME   LIST
‹–   –›

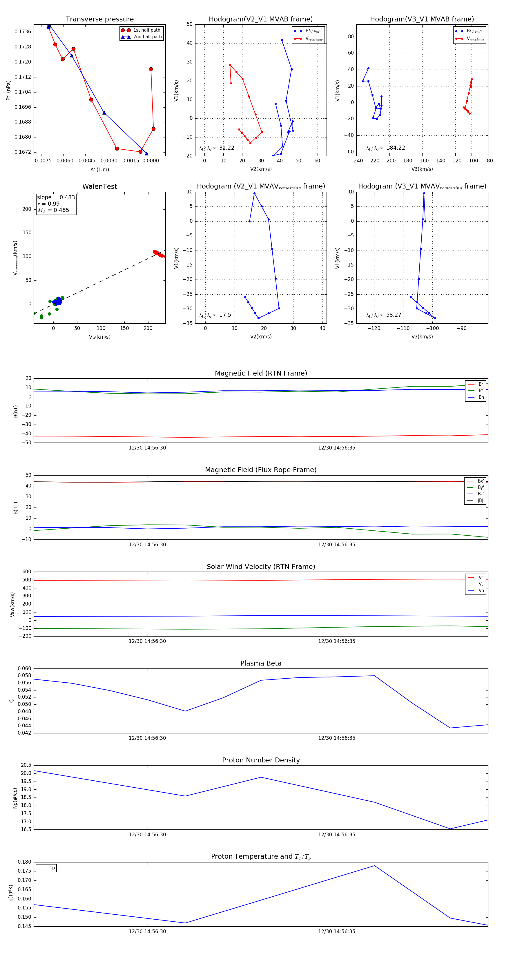
Flux Rope in 2024

Flux Rope Event 2024-12-30 14:56:27 ~ 2024-12-30 14:56:39 (13 seconds)


plot