HOME   LIST
‹–   –›

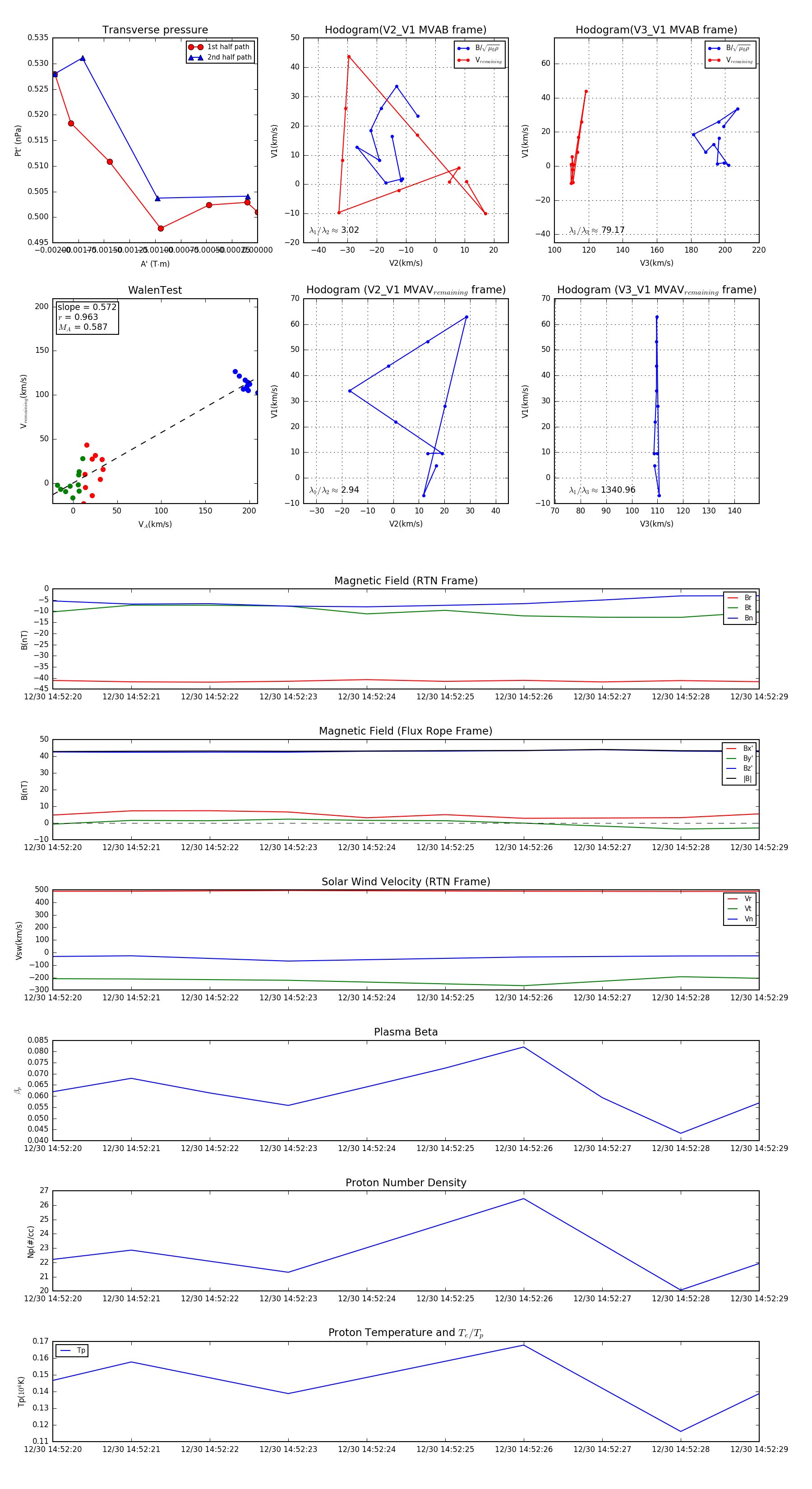
Flux Rope in 2024

Flux Rope Event 2024-12-30 14:52:20 ~ 2024-12-30 14:52:29 (10 seconds)


plot