HOME   LIST
‹–   –›

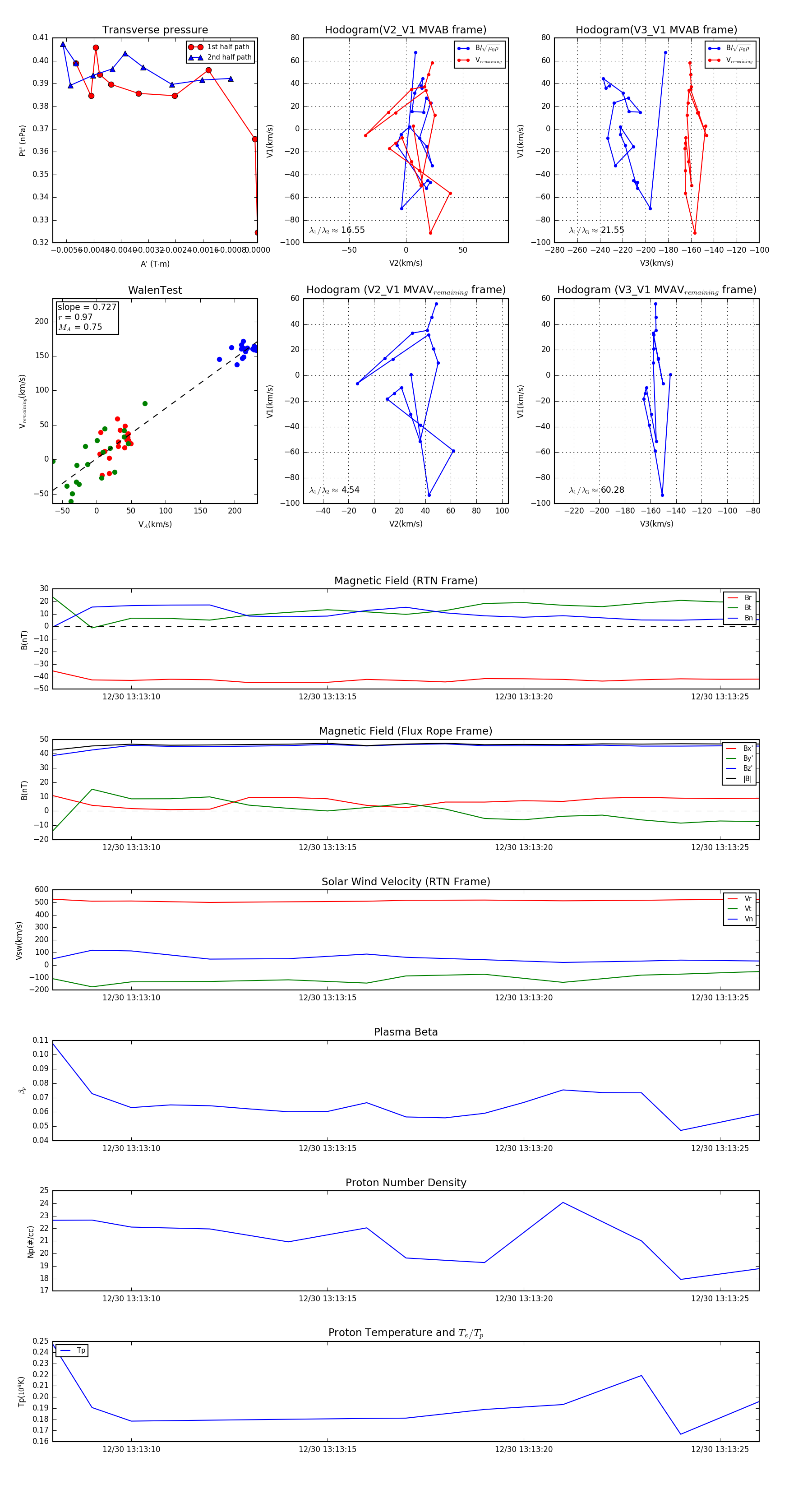
Flux Rope in 2024

Flux Rope Event 2024-12-30 13:13:08 ~ 2024-12-30 13:13:26 (19 seconds)


plot