HOME   LIST
‹–   –›

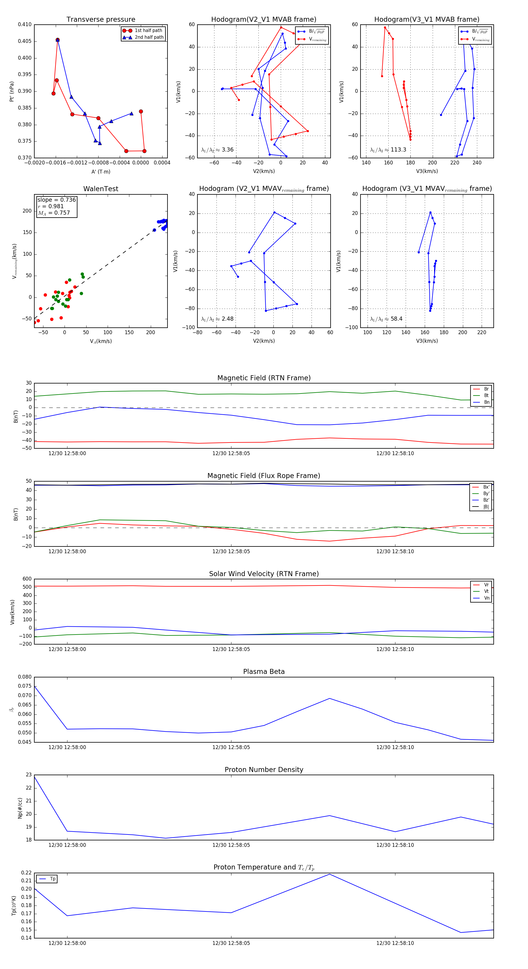
Flux Rope in 2024

Flux Rope Event 2024-12-30 12:57:59 ~ 2024-12-30 12:58:13 (15 seconds)


plot