HOME   LIST
‹–   –›

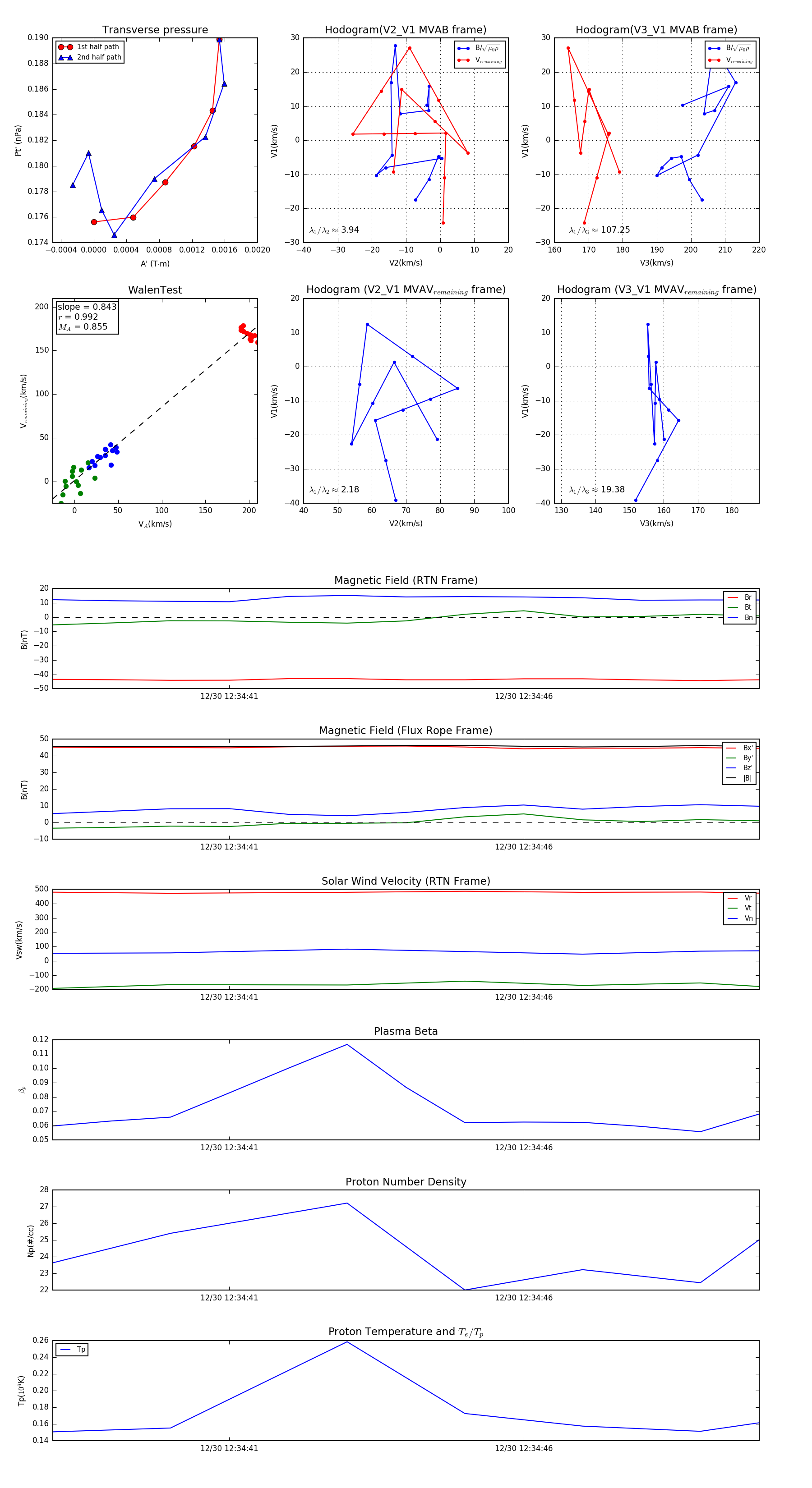
Flux Rope in 2024

Flux Rope Event 2024-12-30 12:34:38 ~ 2024-12-30 12:34:50 (13 seconds)


plot