HOME   LIST
‹–   –›

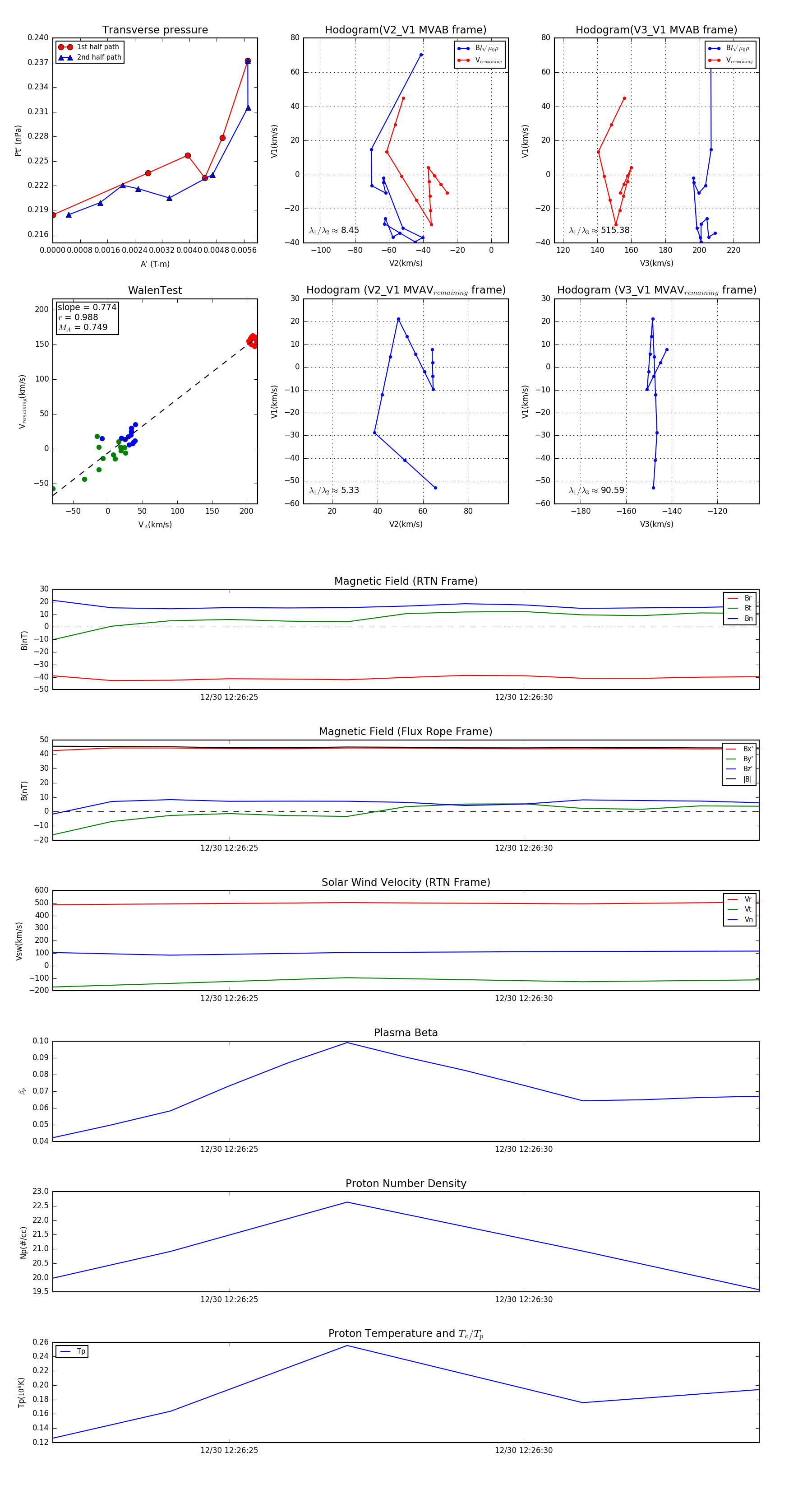
Flux Rope in 2024

Flux Rope Event 2024-12-30 12:26:22 ~ 2024-12-30 12:26:34 (13 seconds)


plot