HOME   LIST
‹–   –›

Flux Rope in 2024

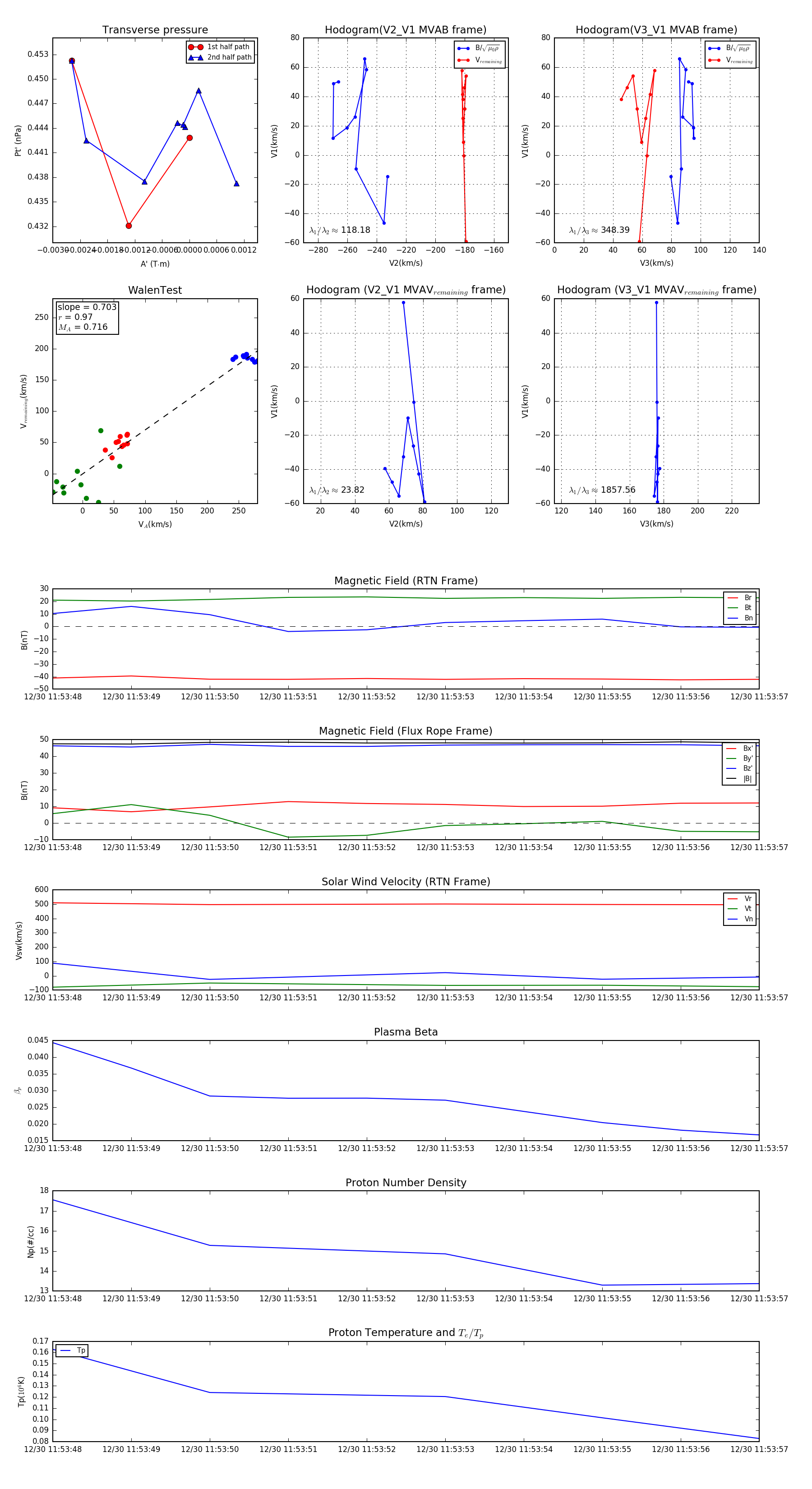
Flux Rope Event 2024-12-30 11:53:48 ~ 2024-12-30 11:53:57 (10 seconds)


plot