HOME   LIST
‹–   –›

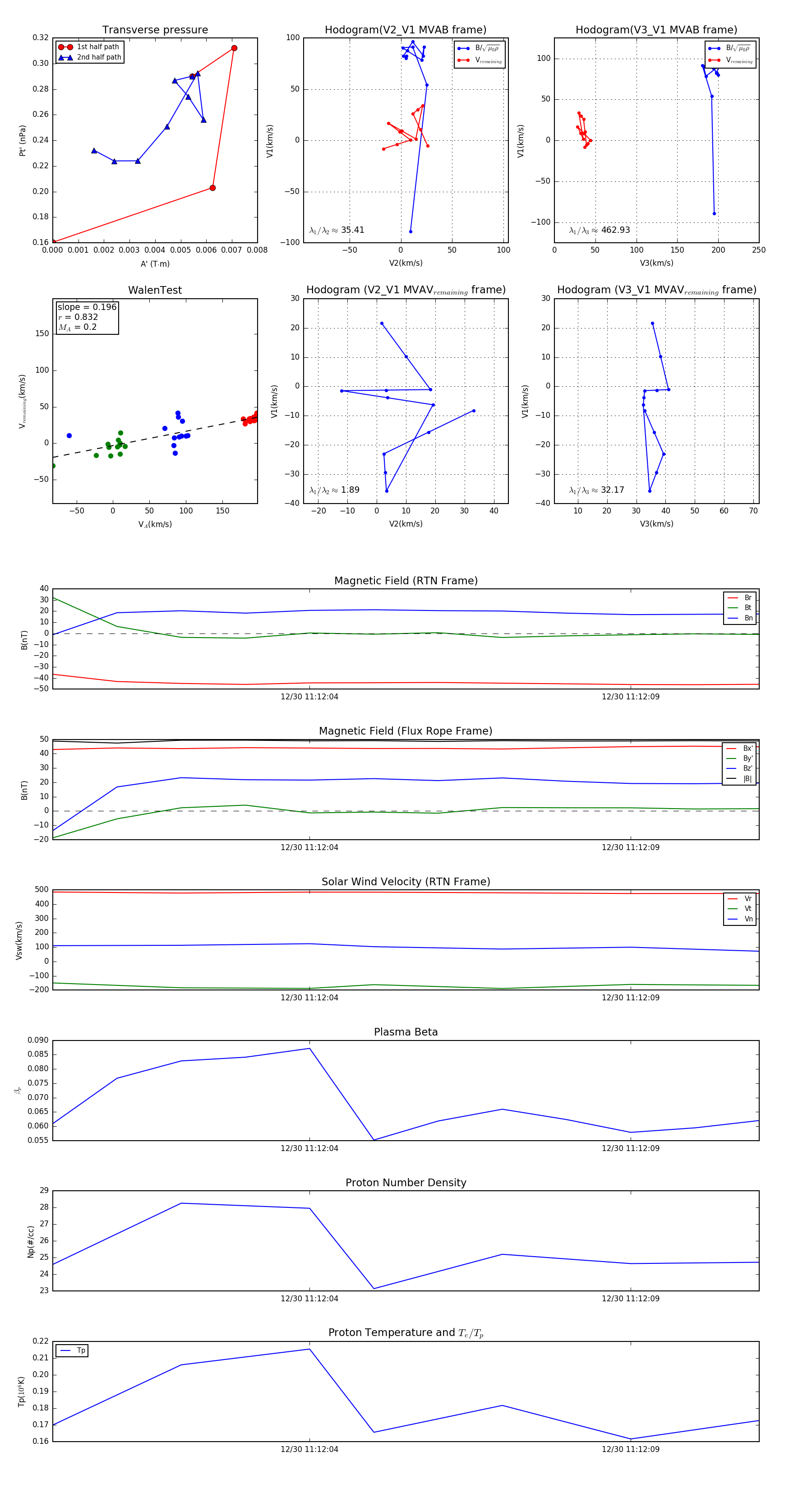
Flux Rope in 2024

Flux Rope Event 2024-12-30 11:12:00 ~ 2024-12-30 11:12:11 (12 seconds)


plot