HOME   LIST
‹–   –›

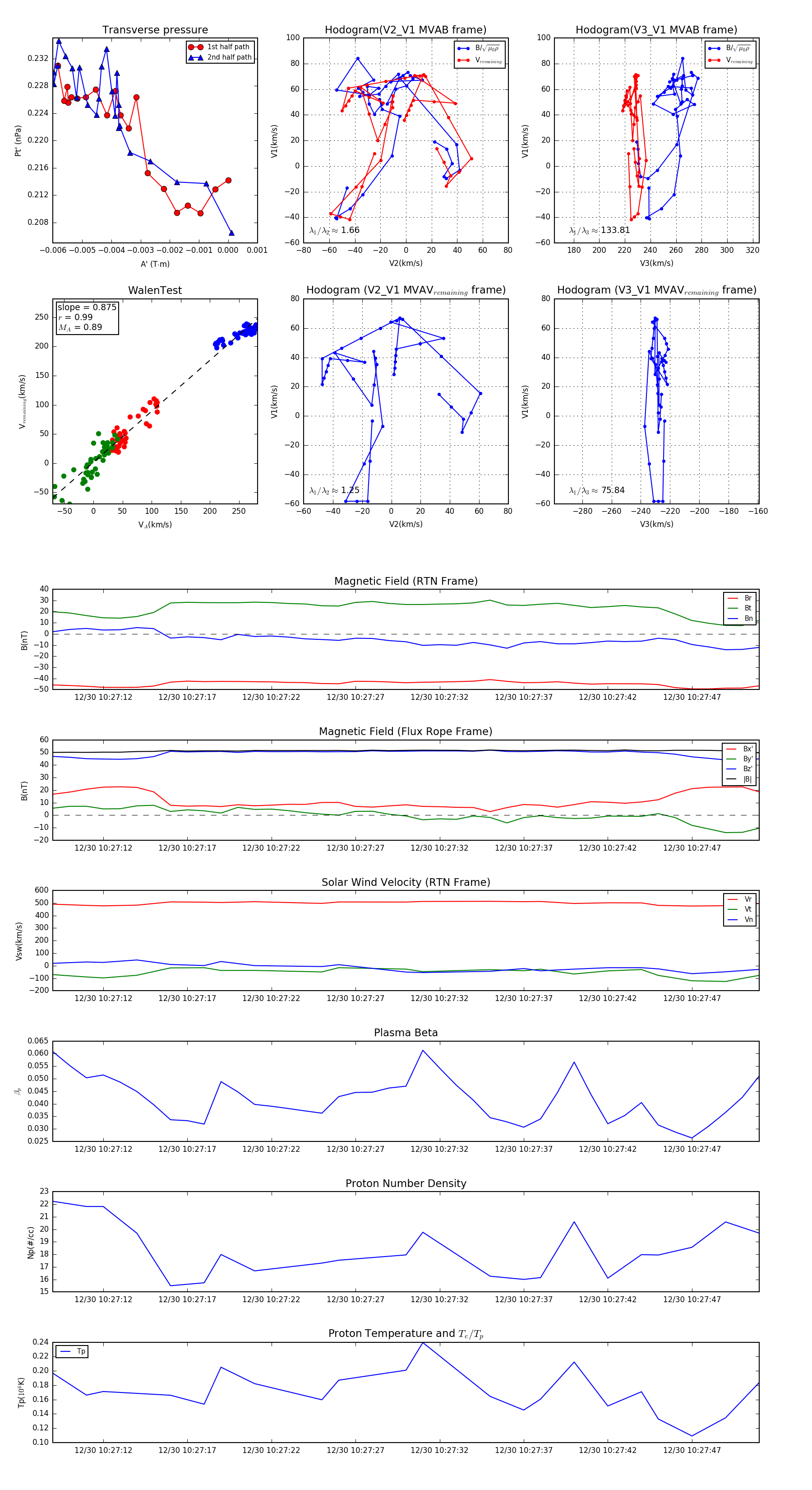
Flux Rope in 2024

Flux Rope Event 2024-12-30 10:27:09 ~ 2024-12-30 10:27:51 (43 seconds)


plot