HOME   LIST
‹–   –›

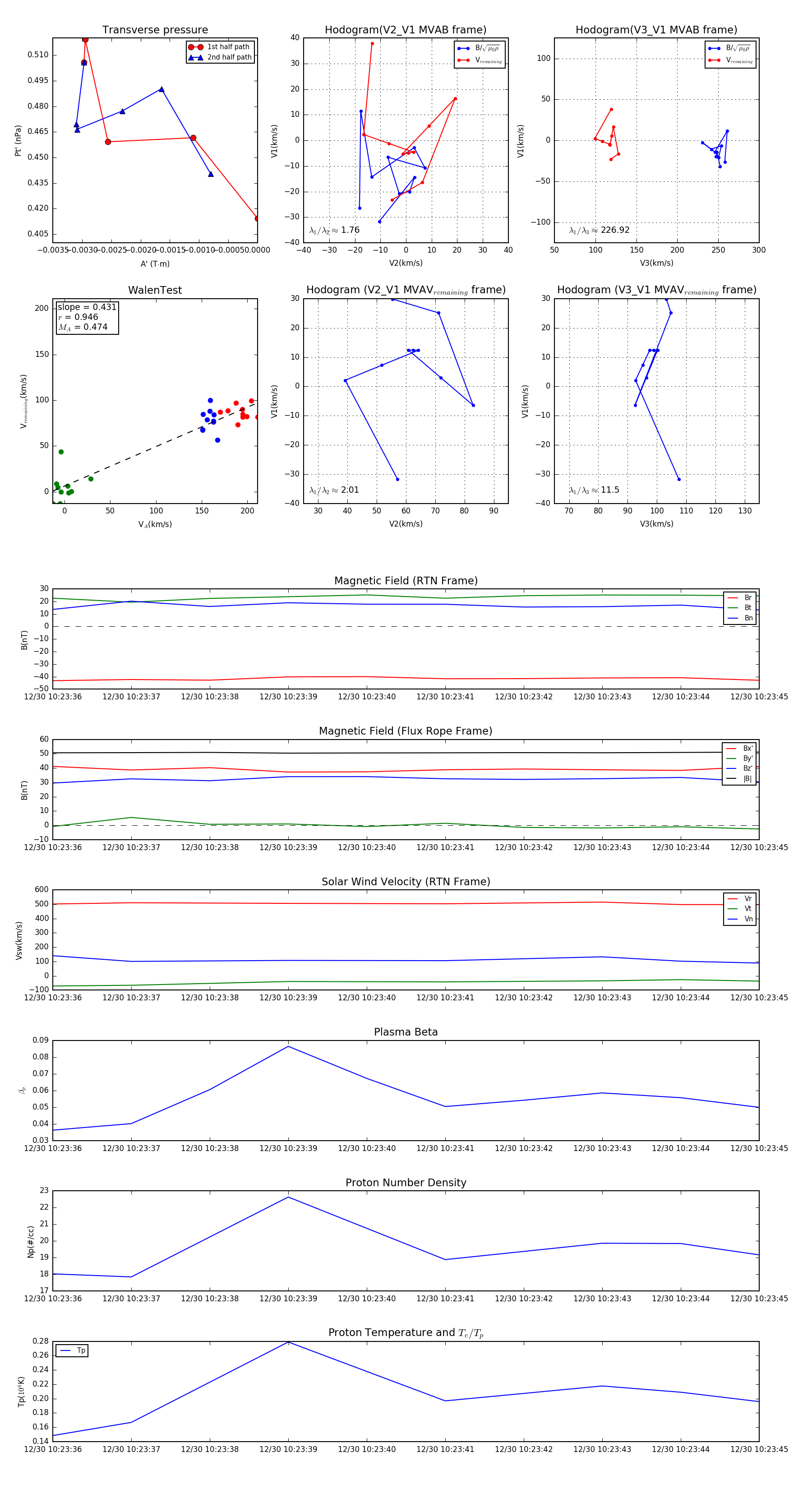
Flux Rope in 2024

Flux Rope Event 2024-12-30 10:23:36 ~ 2024-12-30 10:23:45 (10 seconds)


plot