HOME   LIST
‹–   –›

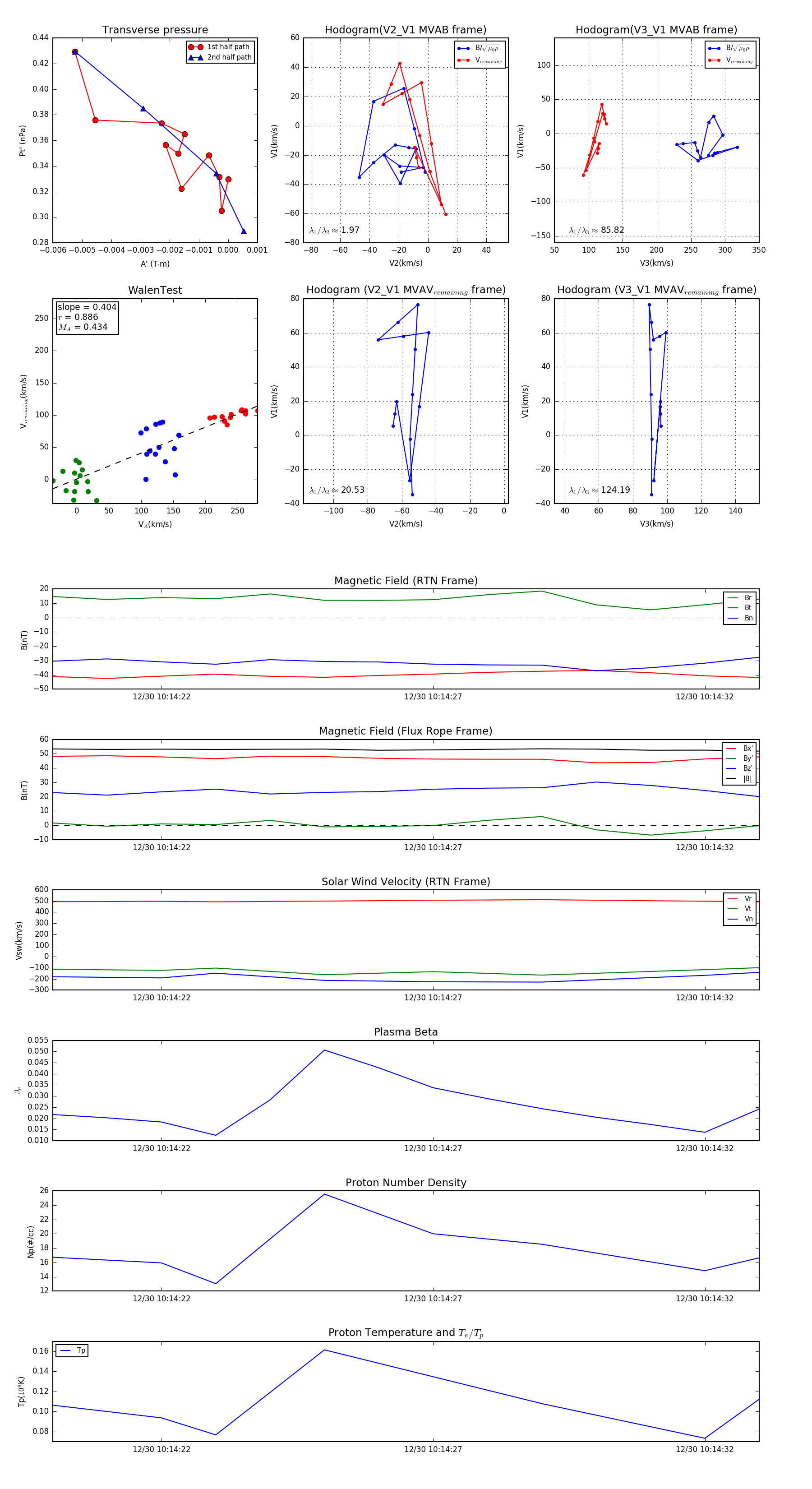
Flux Rope in 2024

Flux Rope Event 2024-12-30 10:14:20 ~ 2024-12-30 10:14:33 (14 seconds)


plot