HOME   LIST
‹–   –›

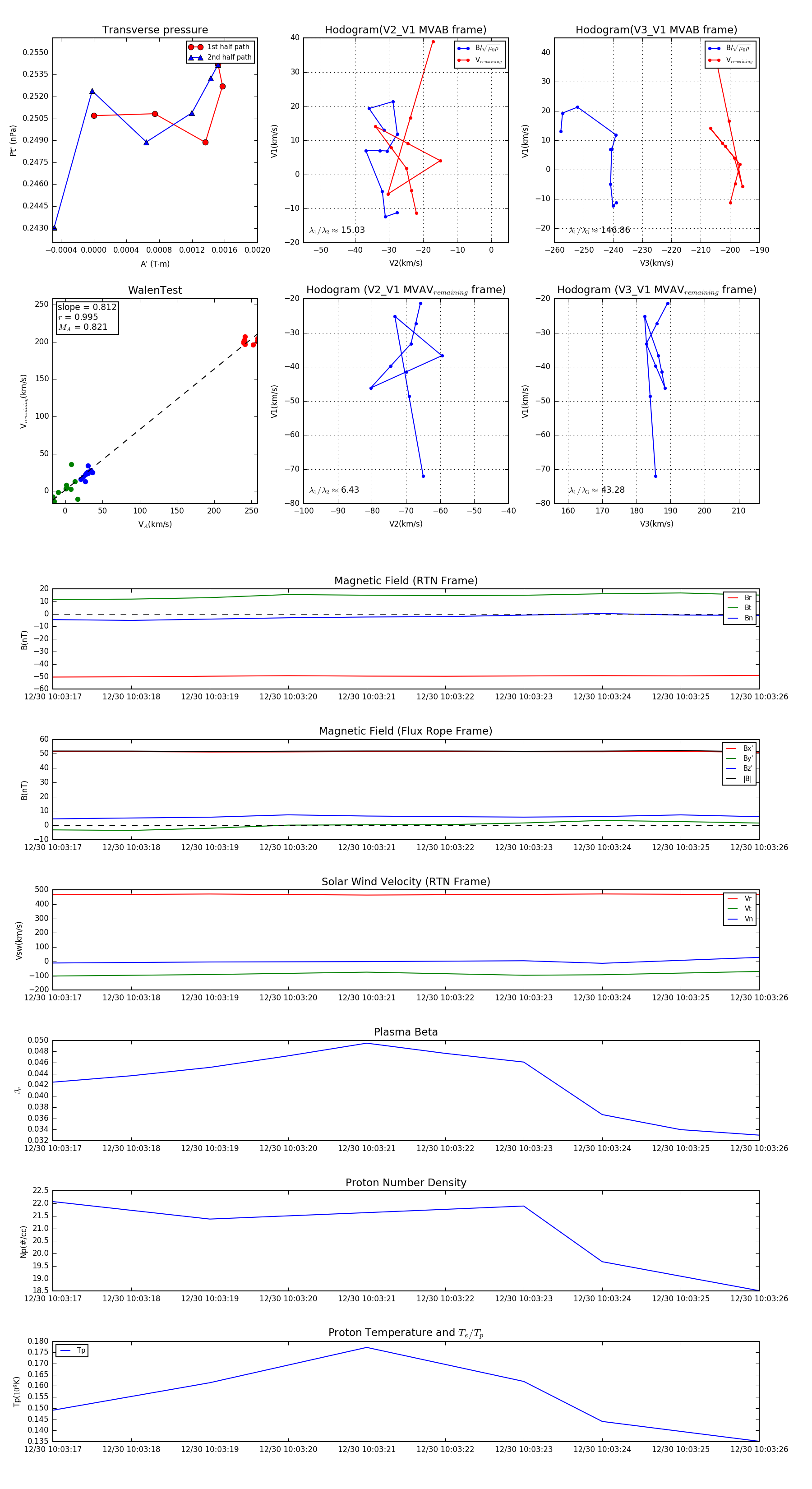
Flux Rope in 2024

Flux Rope Event 2024-12-30 10:03:17 ~ 2024-12-30 10:03:26 (10 seconds)


plot