HOME   LIST
‹–   –›

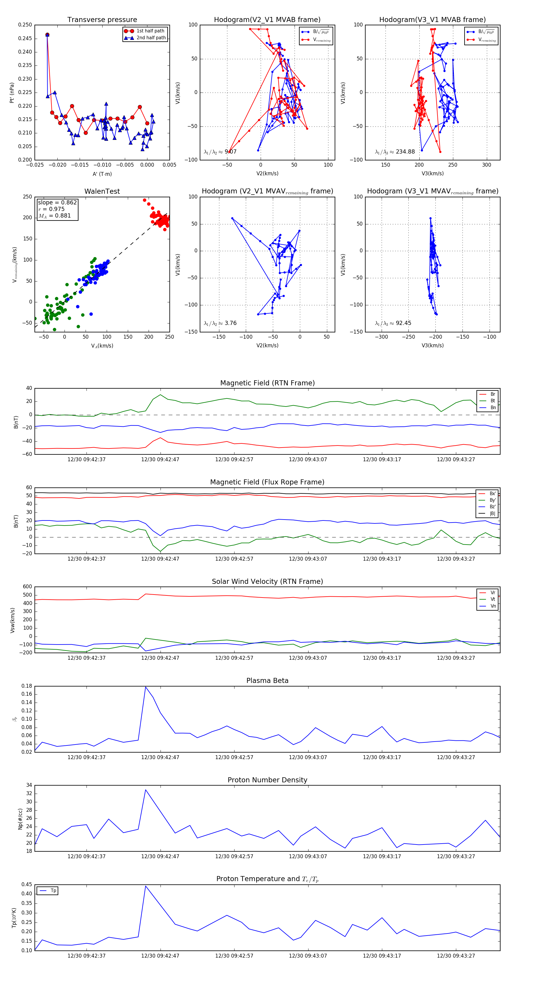
Flux Rope in 2024

Flux Rope Event 2024-12-30 09:42:30 ~ 2024-12-30 09:43:33 (64 seconds)


plot