HOME   LIST
‹–   –›

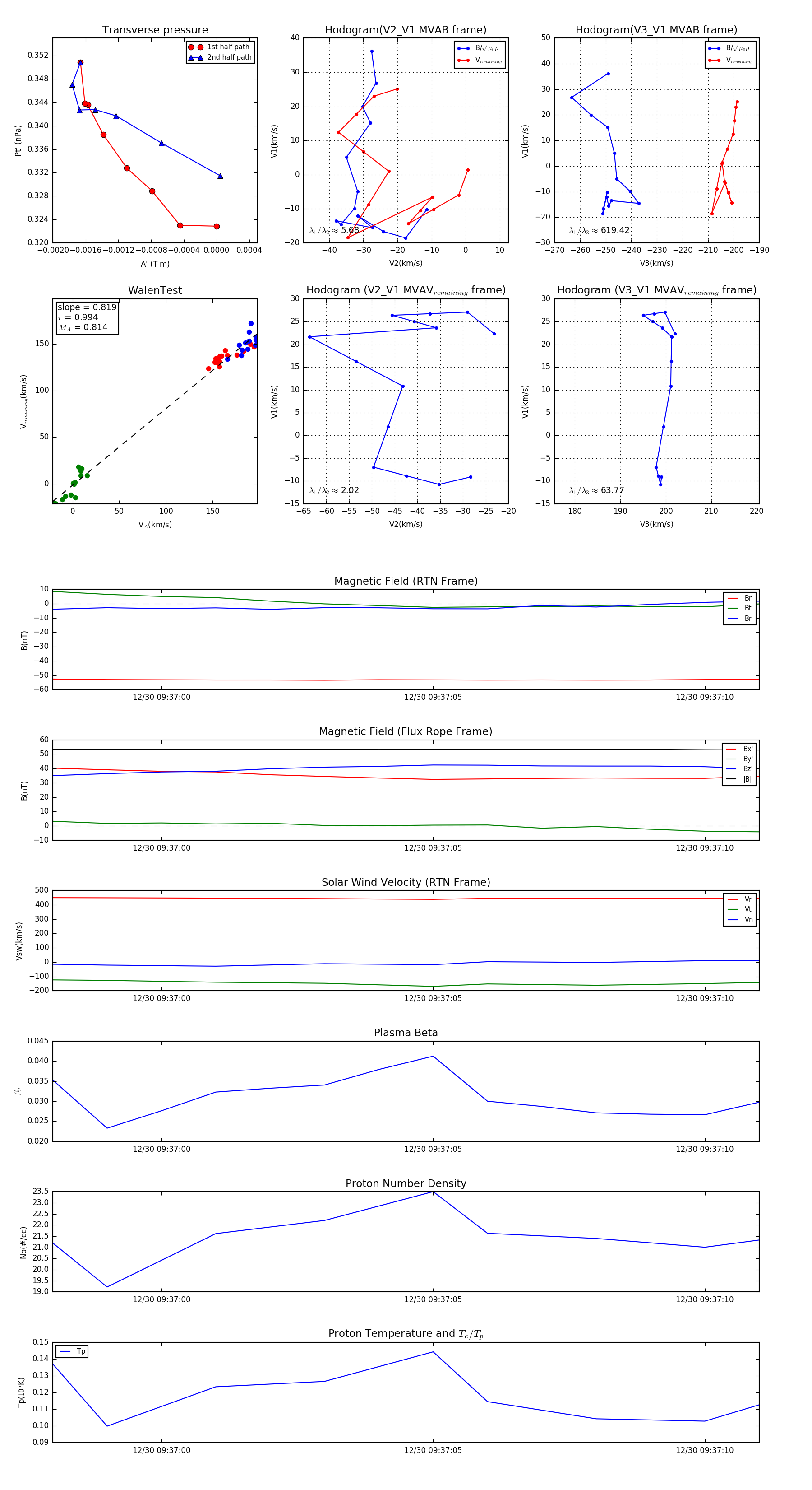
Flux Rope in 2024

Flux Rope Event 2024-12-30 09:36:58 ~ 2024-12-30 09:37:11 (14 seconds)


plot