HOME   LIST
‹–   –›

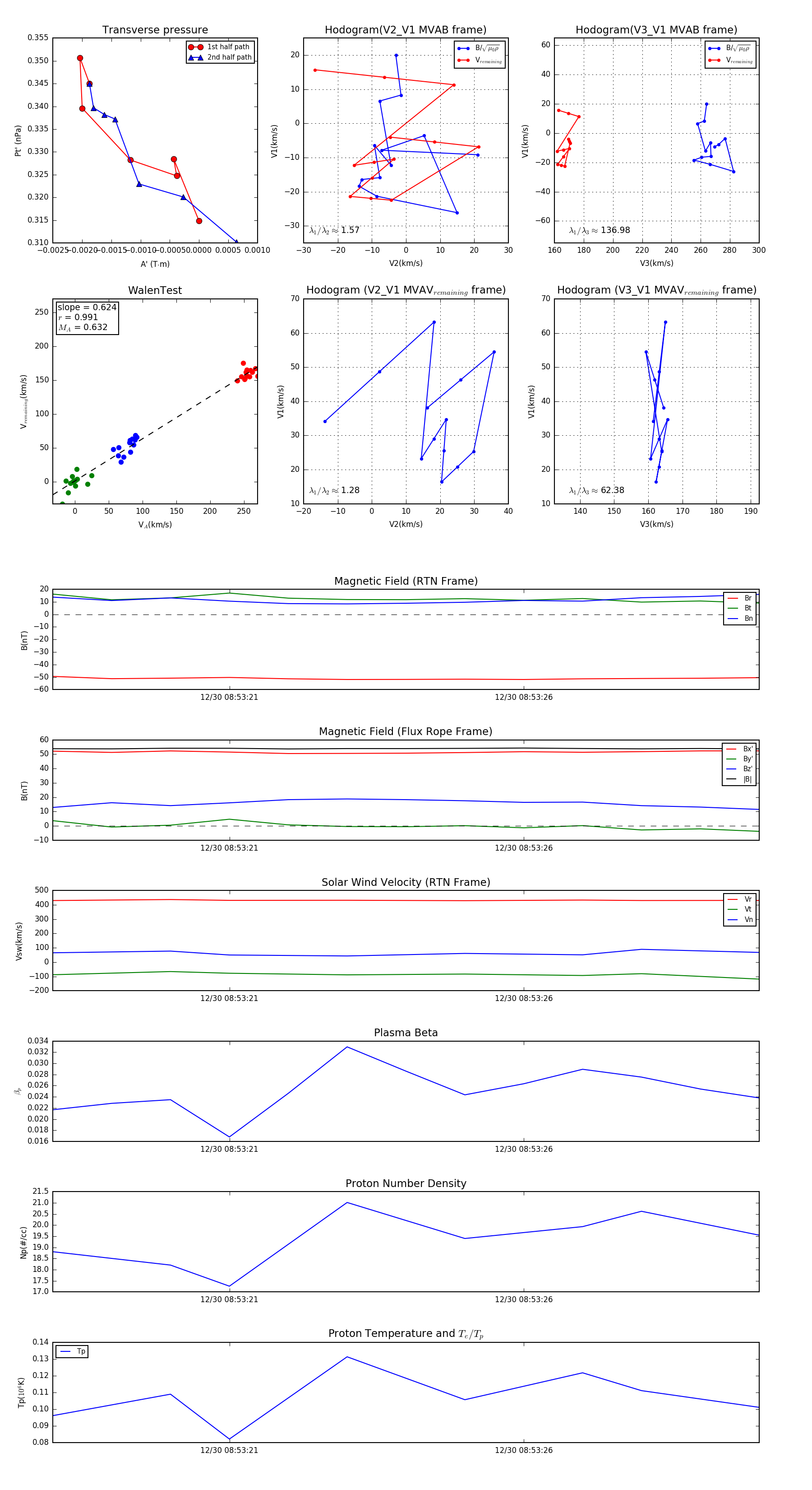
Flux Rope in 2024

Flux Rope Event 2024-12-30 08:53:18 ~ 2024-12-30 08:53:30 (13 seconds)


plot