HOME   LIST
‹–   –›

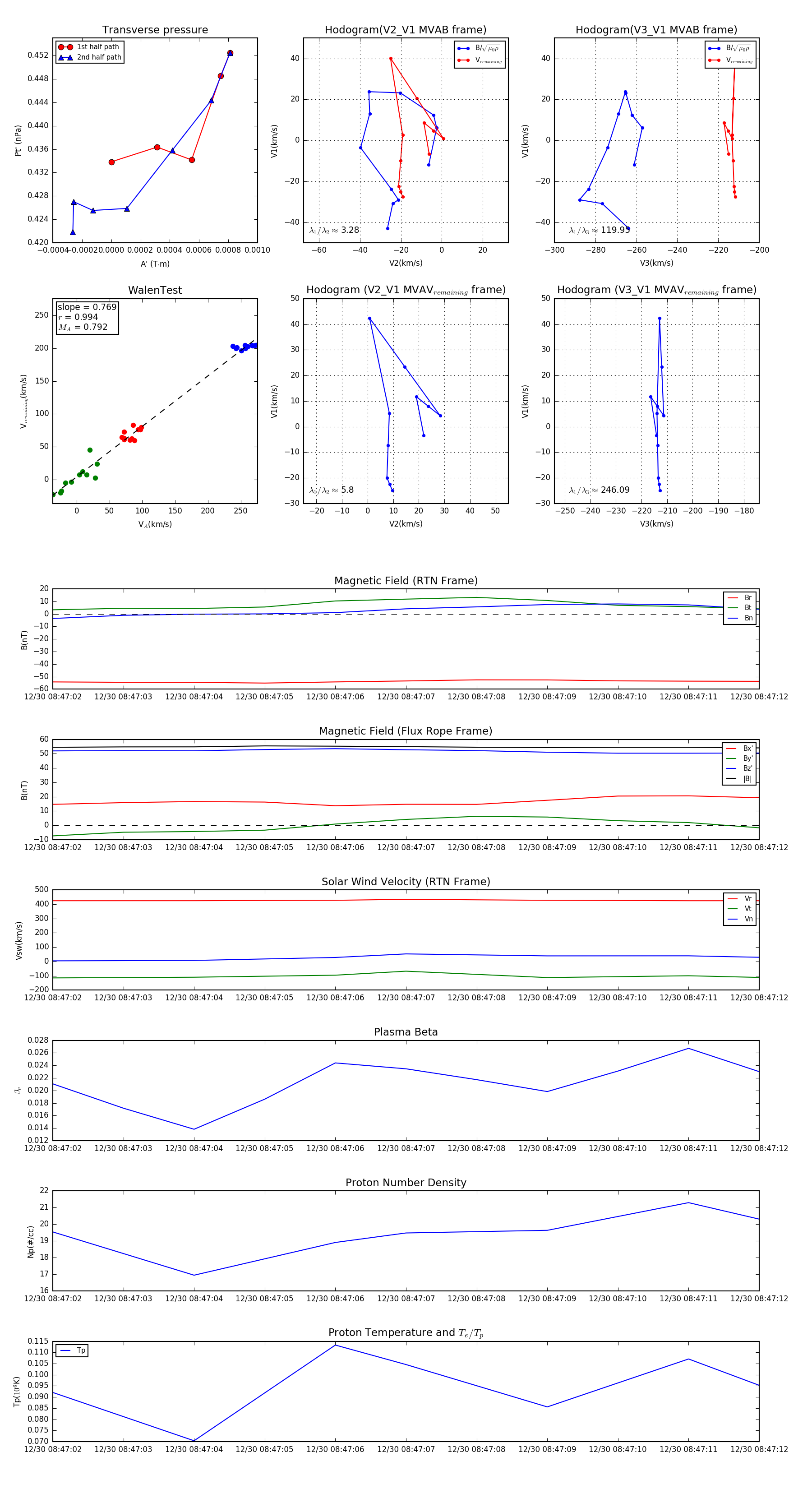
Flux Rope in 2024

Flux Rope Event 2024-12-30 08:47:02 ~ 2024-12-30 08:47:12 (11 seconds)


plot