HOME   LIST
‹–   –›

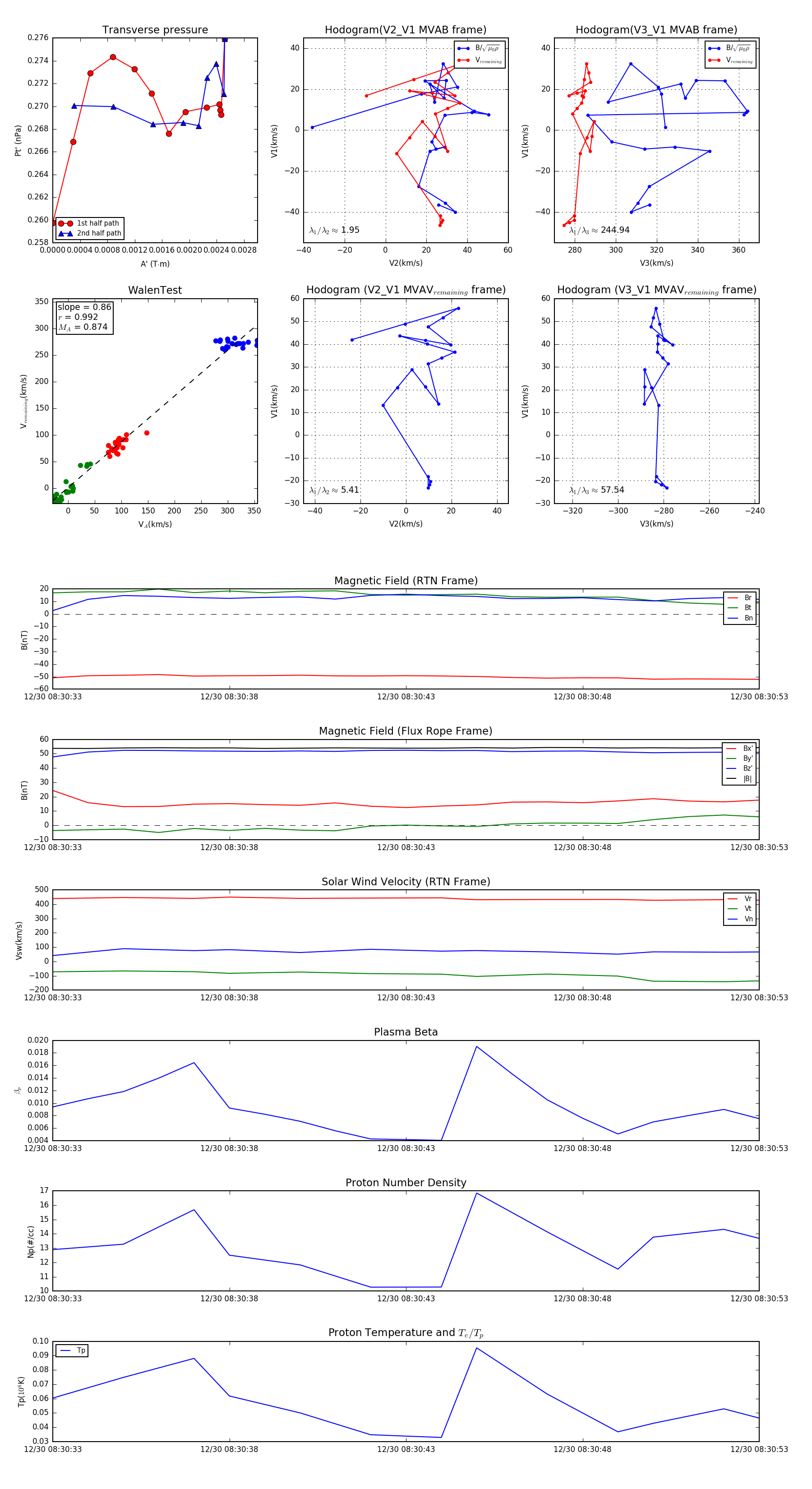
Flux Rope in 2024

Flux Rope Event 2024-12-30 08:30:33 ~ 2024-12-30 08:30:53 (21 seconds)


plot