HOME   LIST
‹–   –›

Flux Rope in 2024

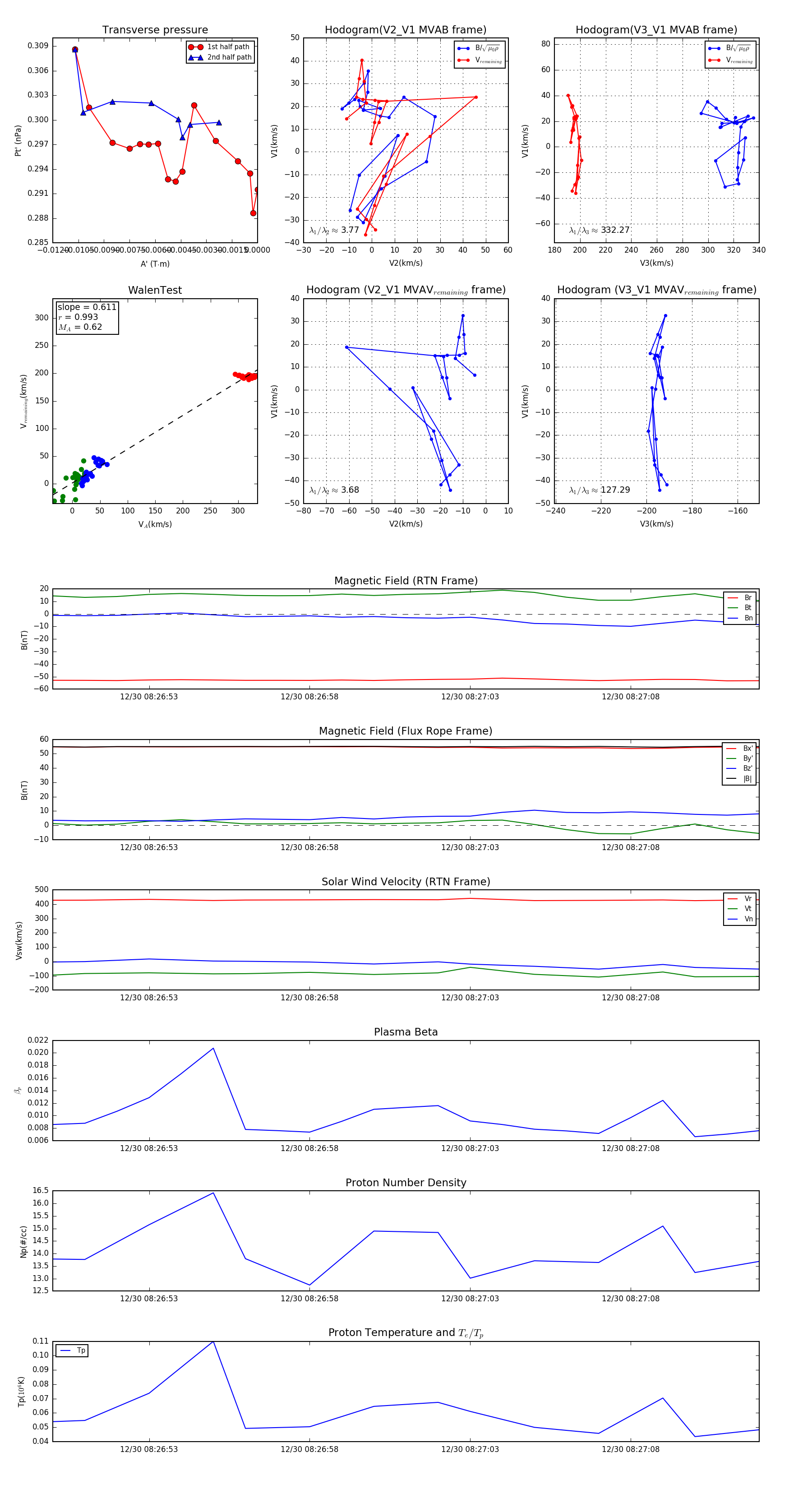
Flux Rope Event 2024-12-30 08:26:50 ~ 2024-12-30 08:27:12 (23 seconds)


plot