HOME   LIST
‹–   –›

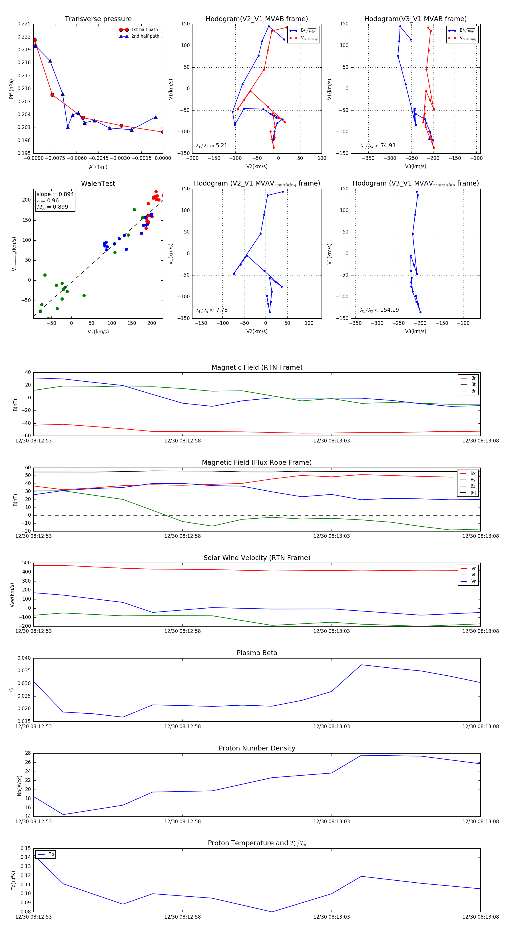
Flux Rope in 2024

Flux Rope Event 2024-12-30 08:12:53 ~ 2024-12-30 08:13:08 (16 seconds)


plot