HOME   LIST
‹–   –›

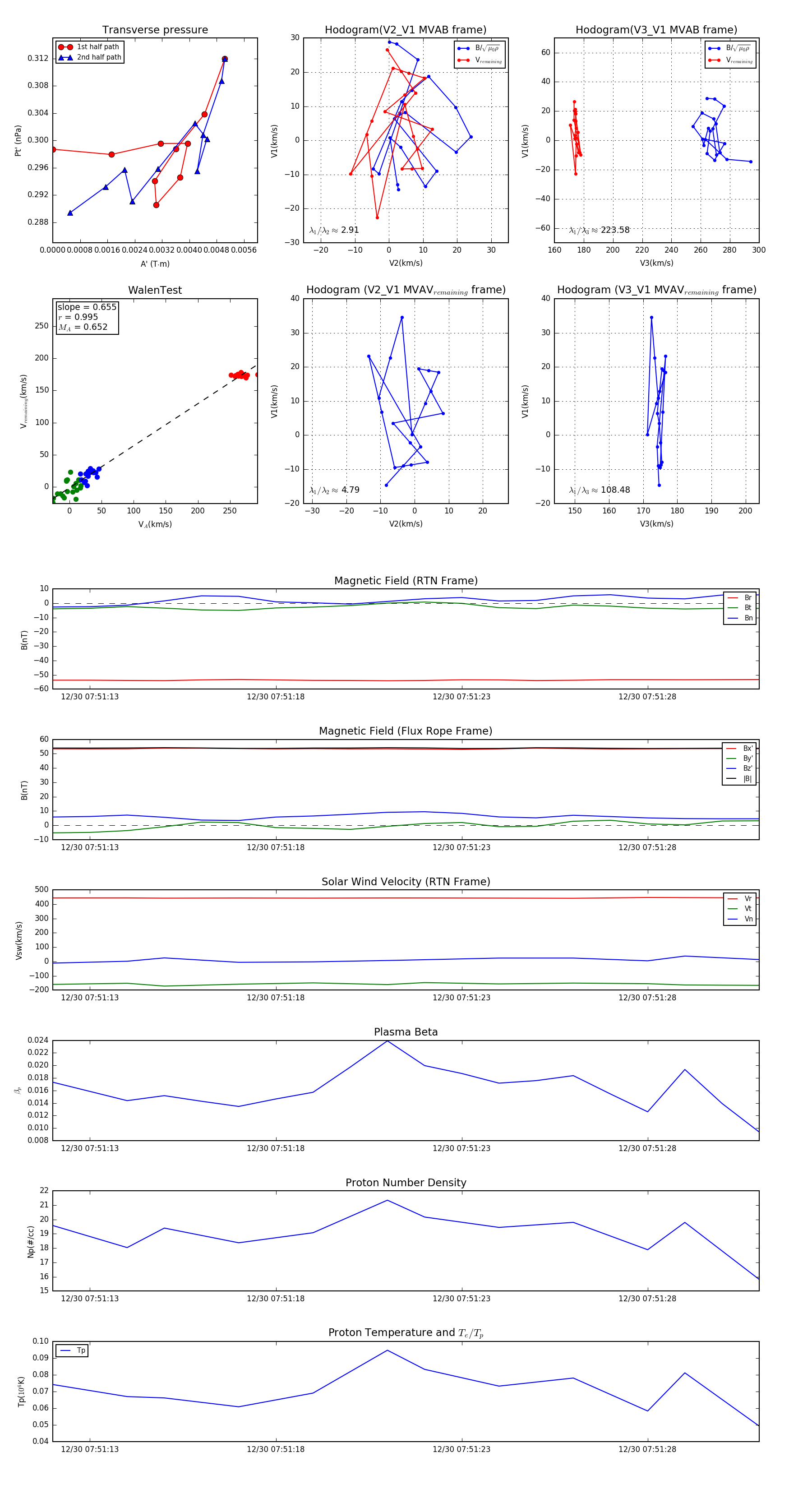
Flux Rope in 2024

Flux Rope Event 2024-12-30 07:51:12 ~ 2024-12-30 07:51:31 (20 seconds)


plot