HOME   LIST
‹–   –›

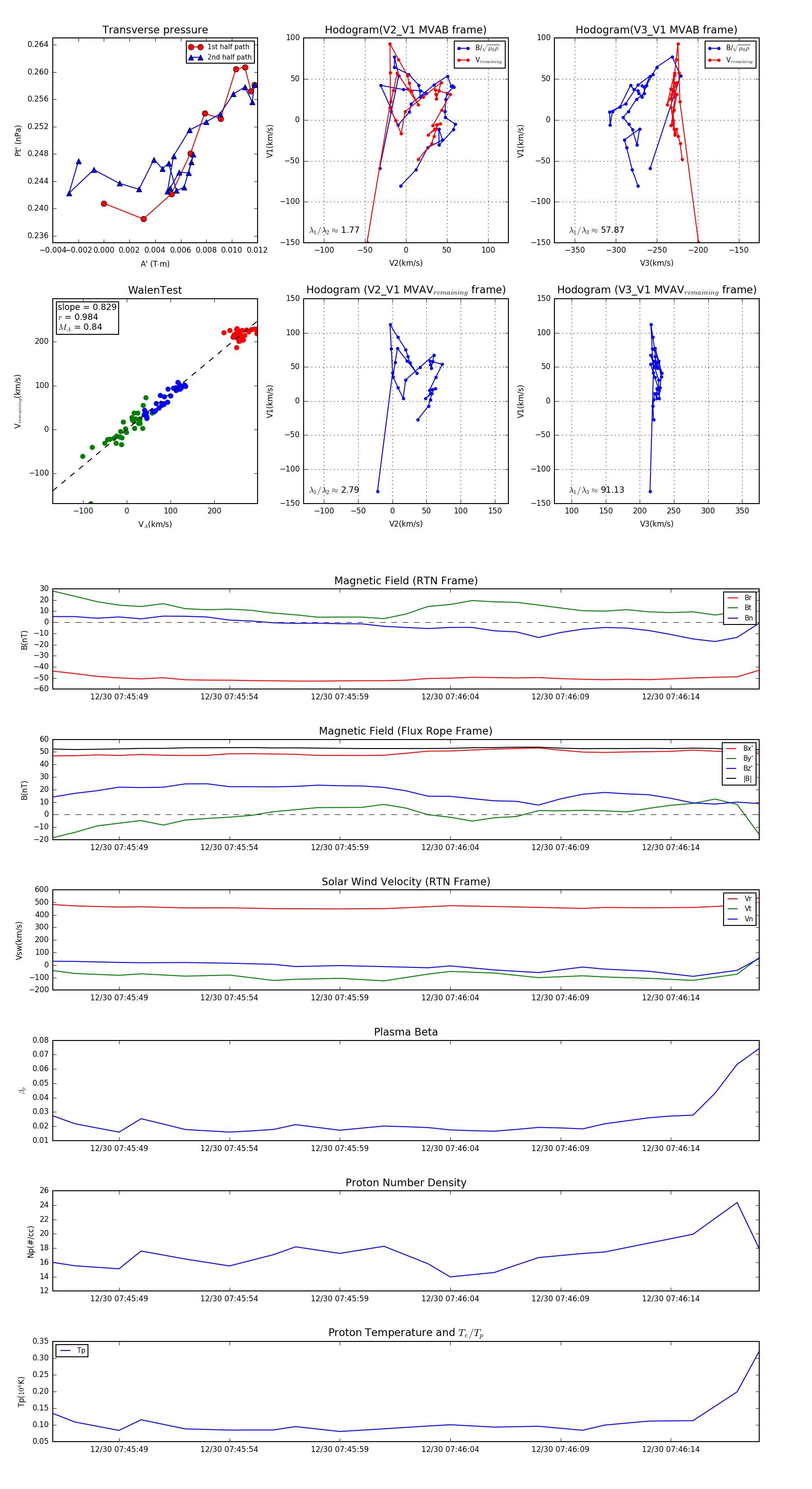
Flux Rope in 2024

Flux Rope Event 2024-12-30 07:45:46 ~ 2024-12-30 07:46:18 (33 seconds)


plot