HOME   LIST
‹–   –›

Flux Rope in 2024

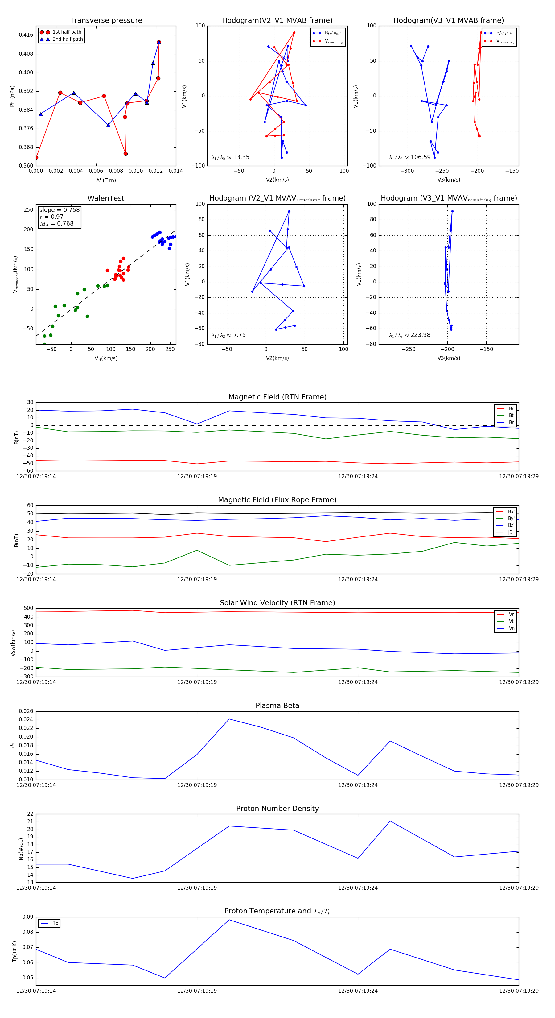
Flux Rope Event 2024-12-30 07:19:14 ~ 2024-12-30 07:19:29 (16 seconds)


plot