HOME   LIST
‹–   –›

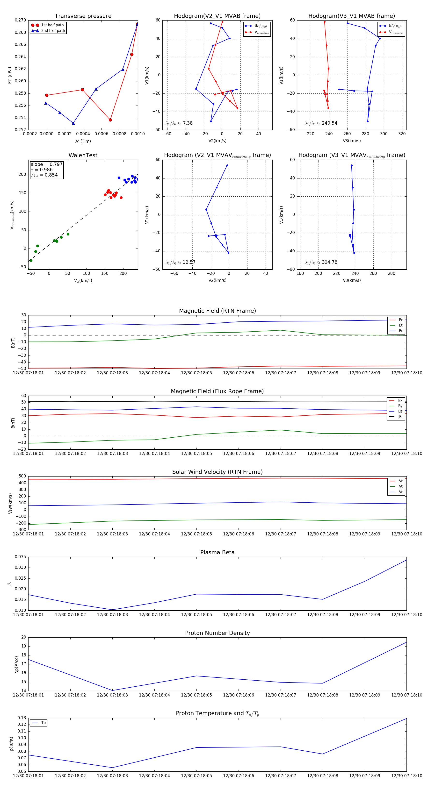
Flux Rope in 2024

Flux Rope Event 2024-12-30 07:18:01 ~ 2024-12-30 07:18:10 (10 seconds)


plot