HOME   LIST
‹–   –›

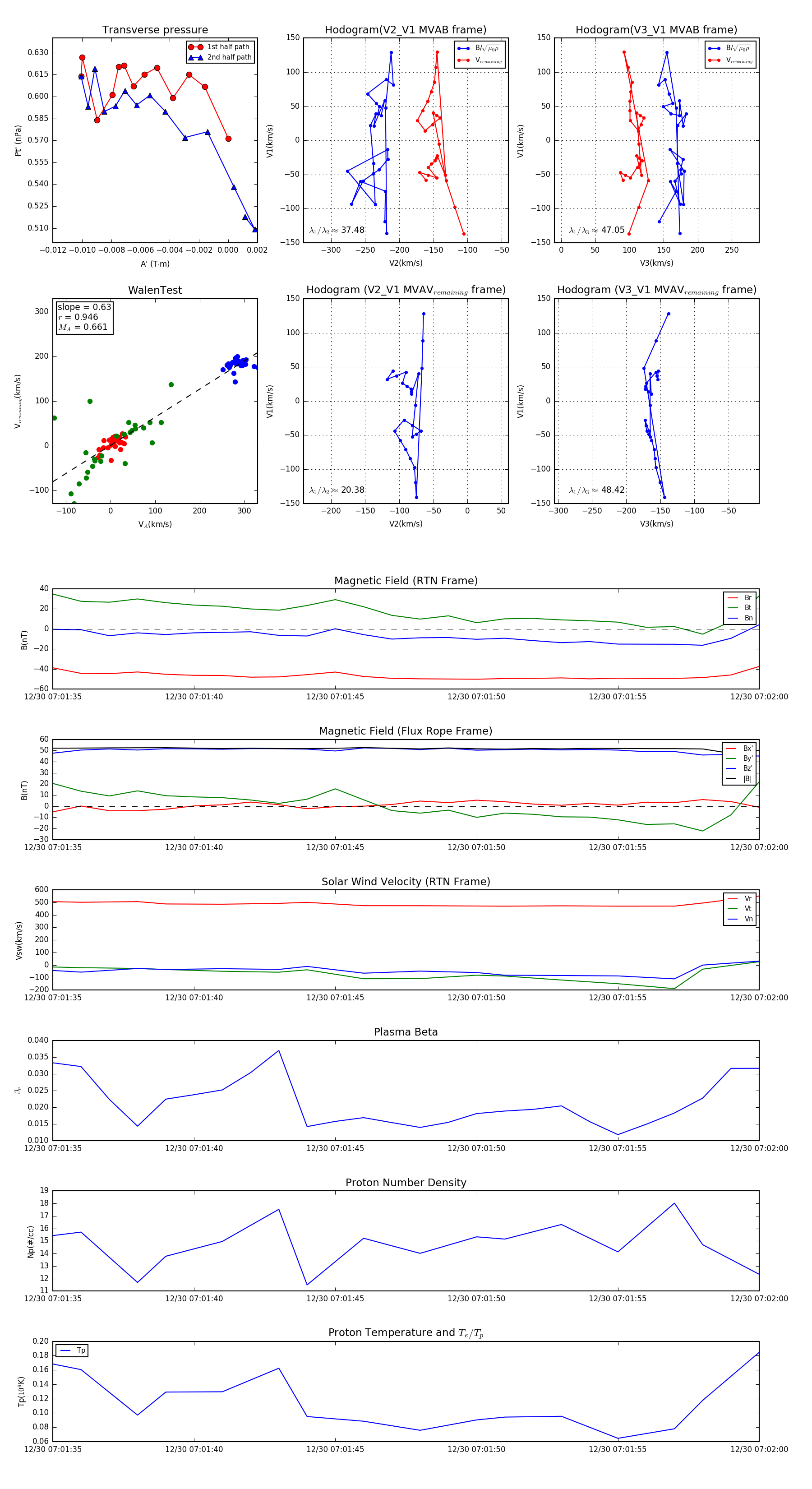
Flux Rope in 2024

Flux Rope Event 2024-12-30 07:01:35 ~ 2024-12-30 07:02:00 (26 seconds)


plot