HOME   LIST
‹–   –›

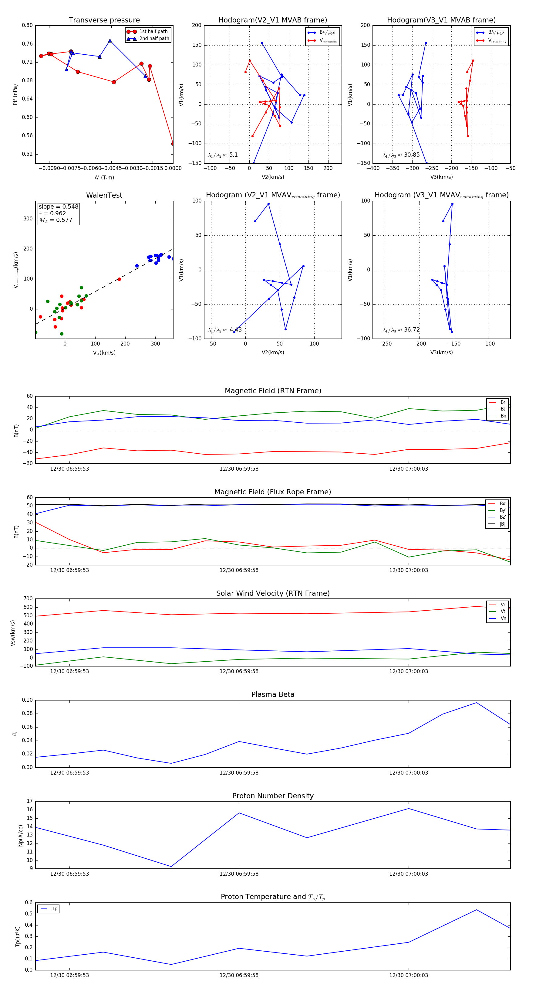
Flux Rope in 2024

Flux Rope Event 2024-12-30 06:59:52 ~ 2024-12-30 07:00:06 (15 seconds)


plot