HOME   LIST
‹–   –›

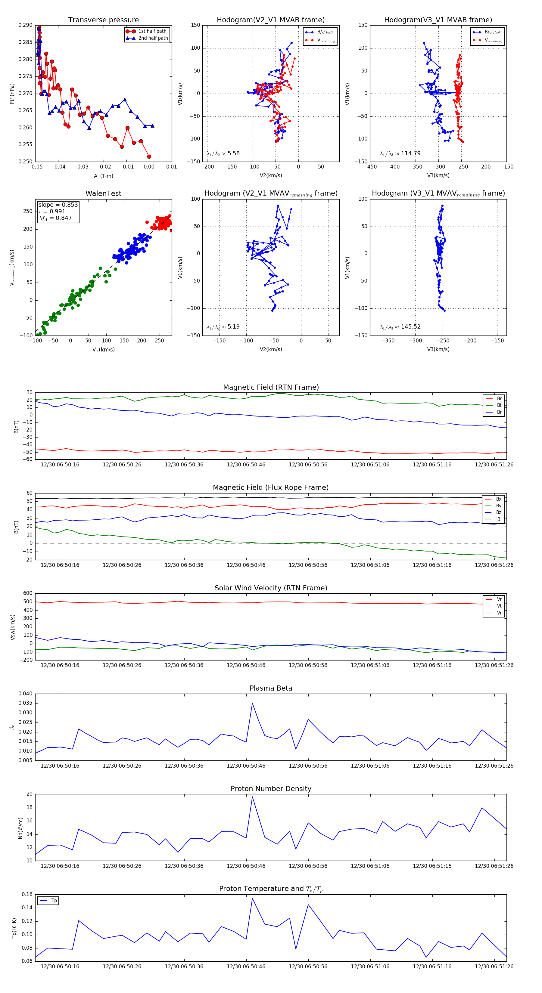
Flux Rope in 2024

Flux Rope Event 2024-12-30 06:50:12 ~ 2024-12-30 06:51:28 (77 seconds)


plot