HOME   LIST
‹–   –›

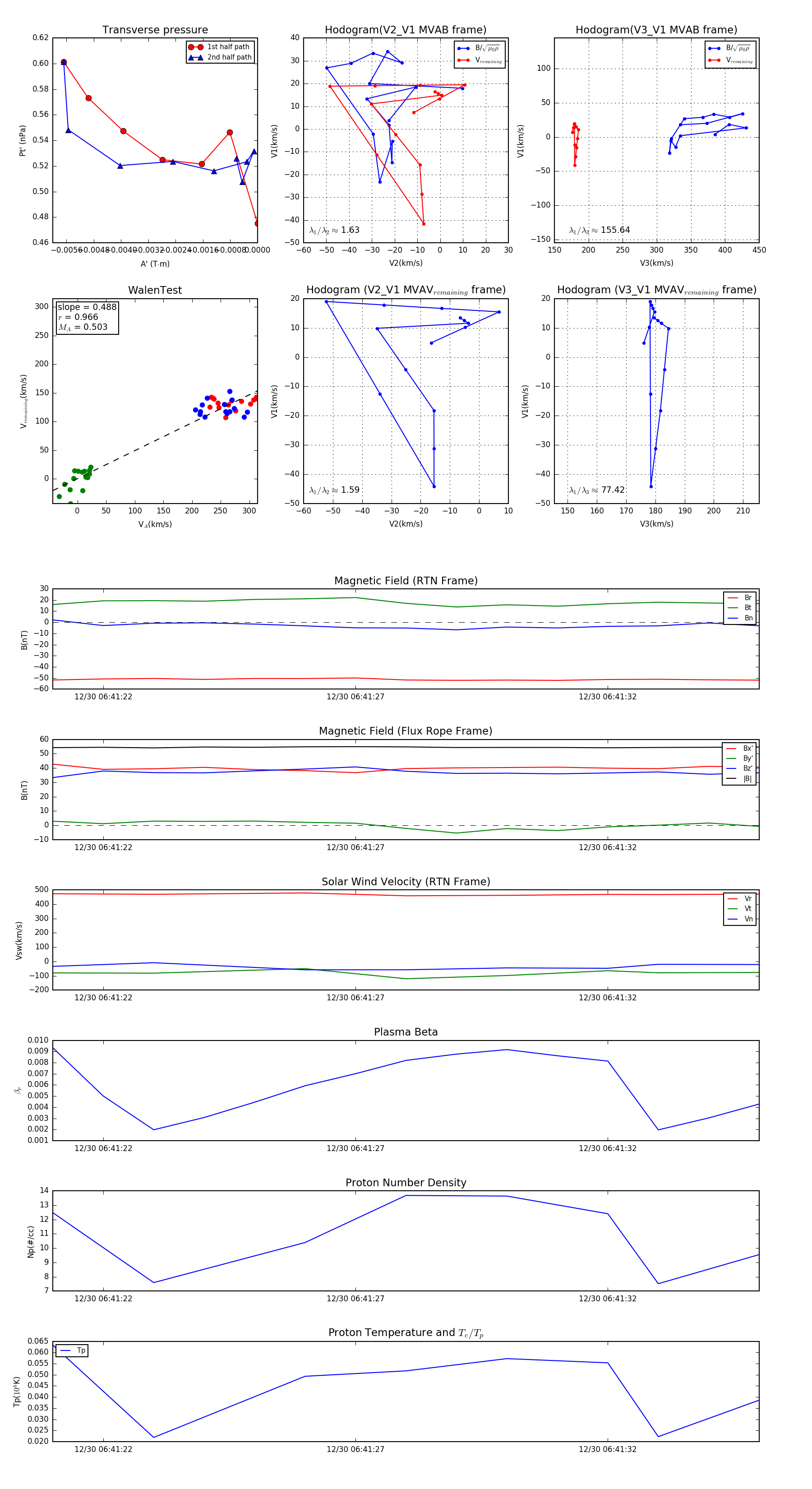
Flux Rope in 2024

Flux Rope Event 2024-12-30 06:41:21 ~ 2024-12-30 06:41:35 (15 seconds)


plot