HOME   LIST
‹–   –›

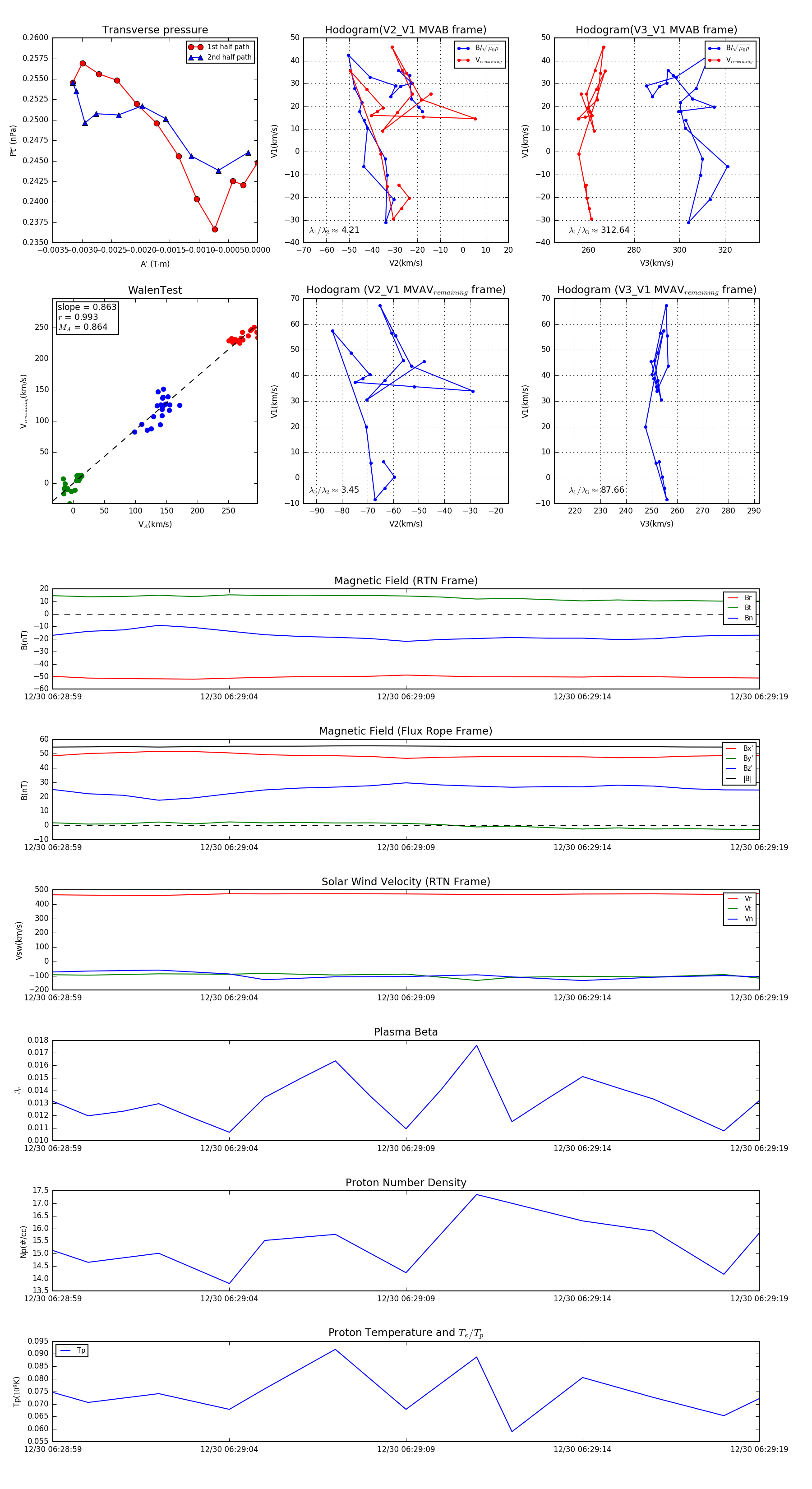
Flux Rope in 2024

Flux Rope Event 2024-12-30 06:28:59 ~ 2024-12-30 06:29:19 (21 seconds)


plot