HOME   LIST
‹–   –›

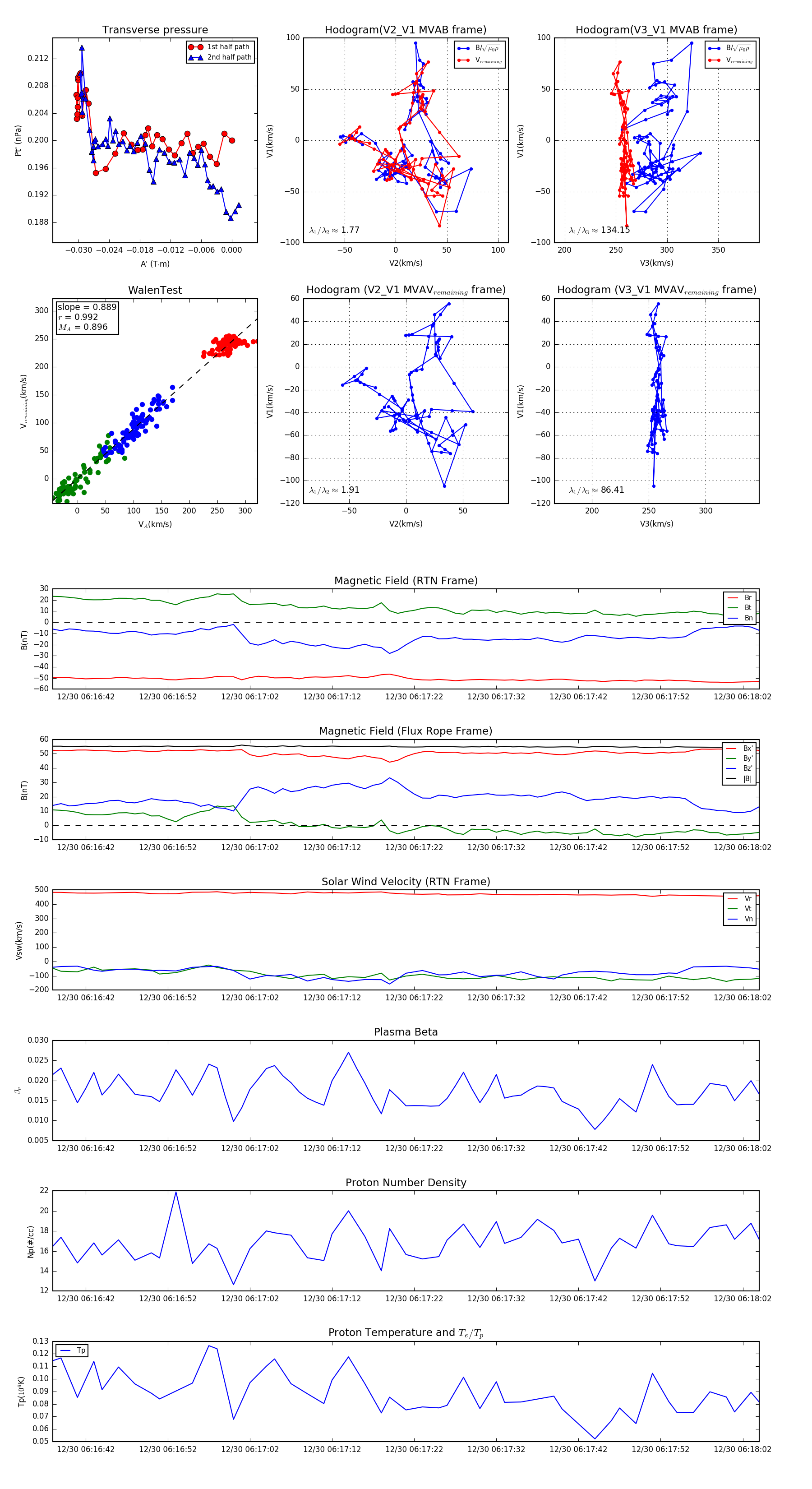
Flux Rope in 2024

Flux Rope Event 2024-12-30 06:16:38 ~ 2024-12-30 06:18:04 (87 seconds)


plot