HOME   LIST
‹–   –›

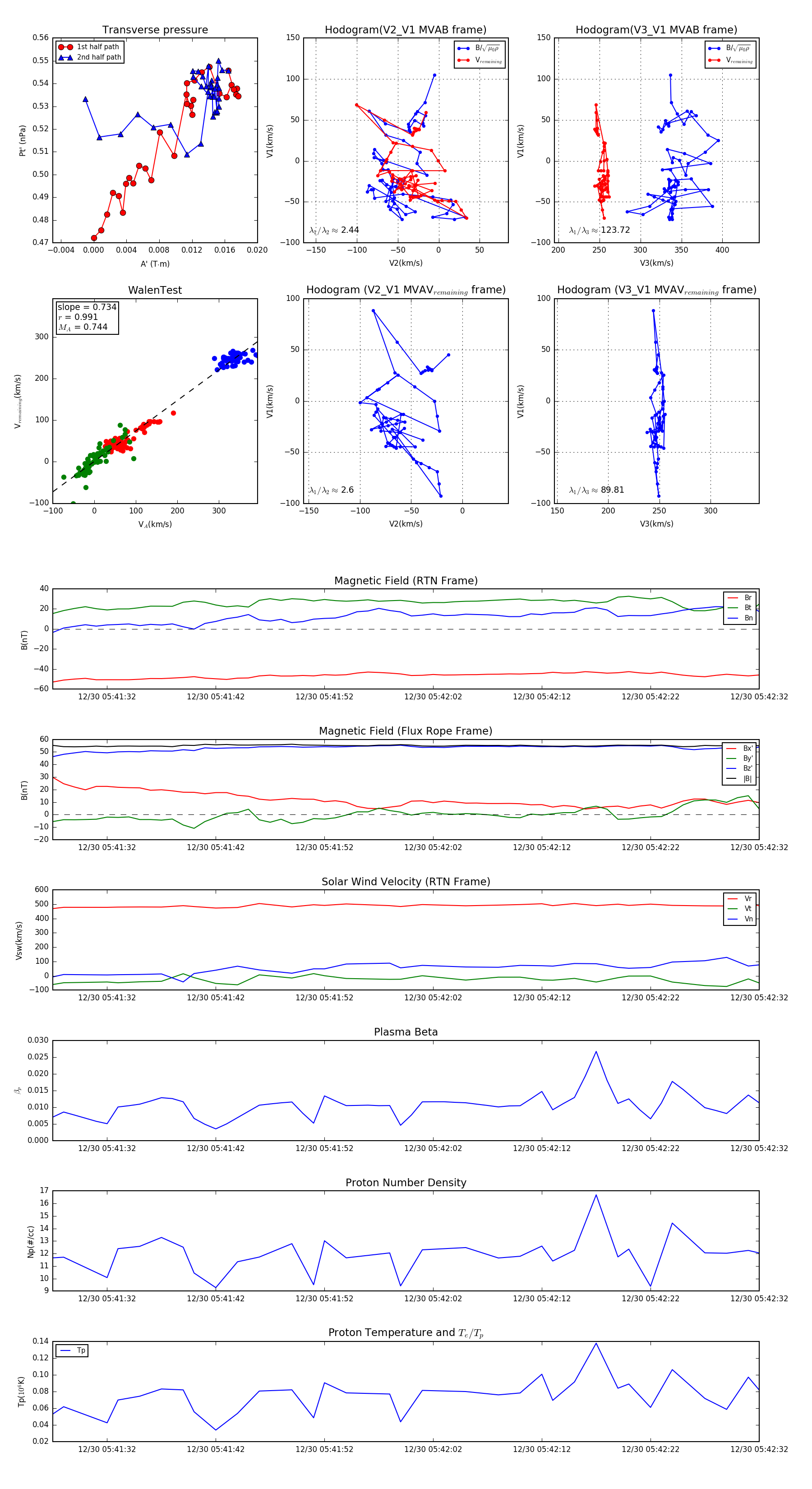
Flux Rope in 2024

Flux Rope Event 2024-12-30 05:41:27 ~ 2024-12-30 05:42:32 (66 seconds)


plot