HOME   LIST
‹–   –›

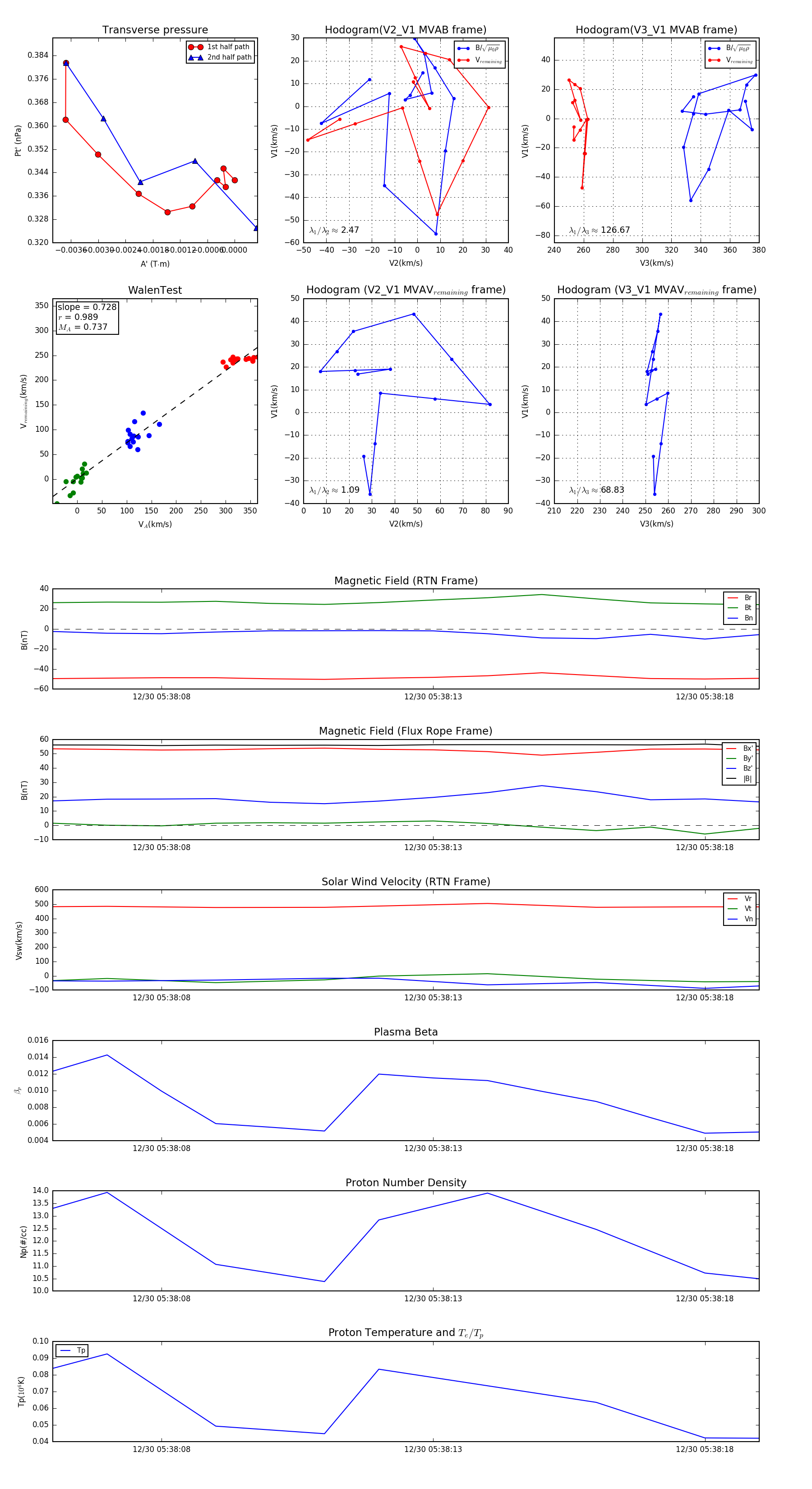
Flux Rope in 2024

Flux Rope Event 2024-12-30 05:38:06 ~ 2024-12-30 05:38:19 (14 seconds)


plot