HOME   LIST
‹–   –›

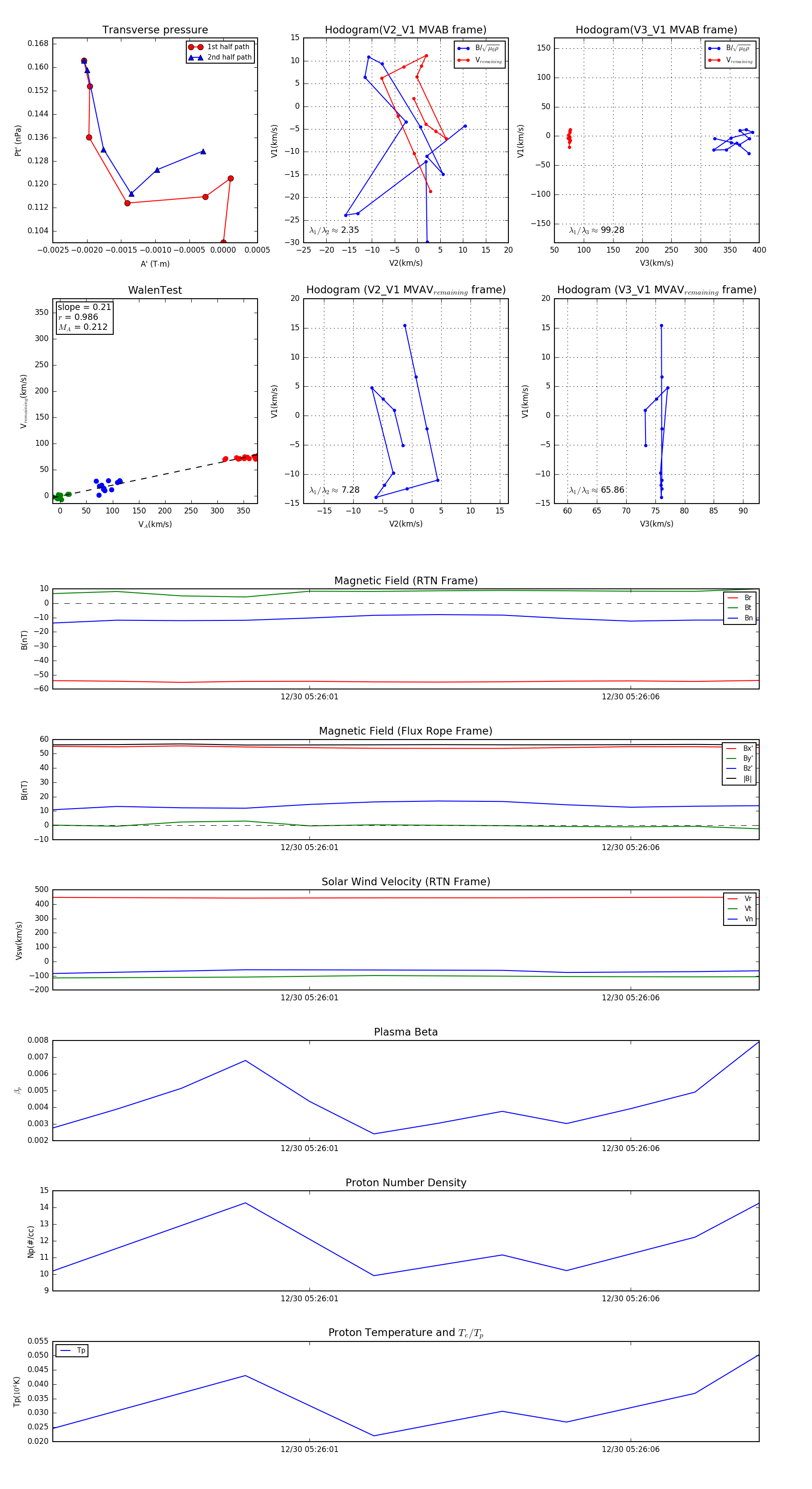
Flux Rope in 2024

Flux Rope Event 2024-12-30 05:25:57 ~ 2024-12-30 05:26:08 (12 seconds)


plot