HOME   LIST
‹–   –›

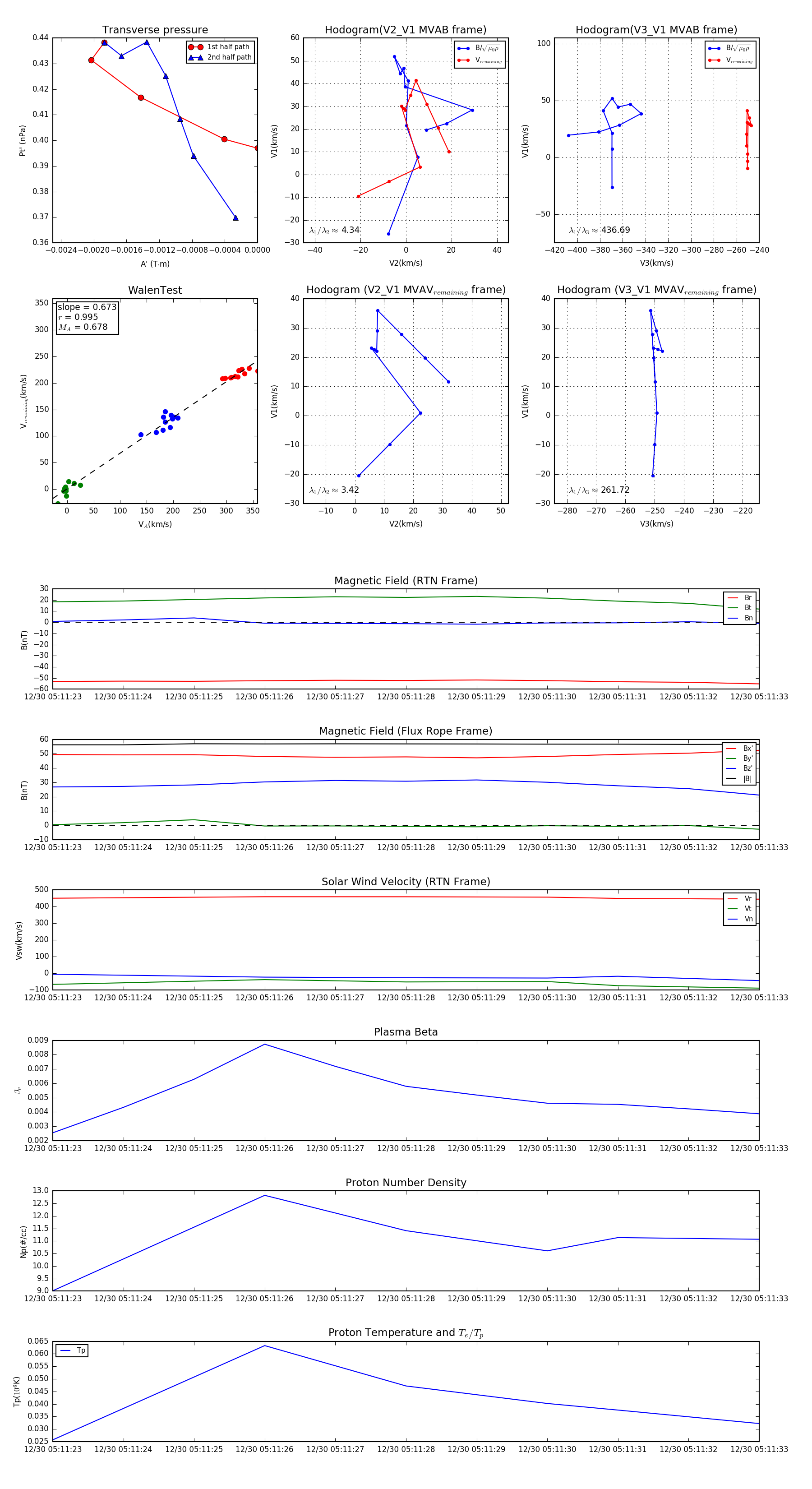
Flux Rope in 2024

Flux Rope Event 2024-12-30 05:11:23 ~ 2024-12-30 05:11:33 (11 seconds)


plot