HOME   LIST
‹–   –›

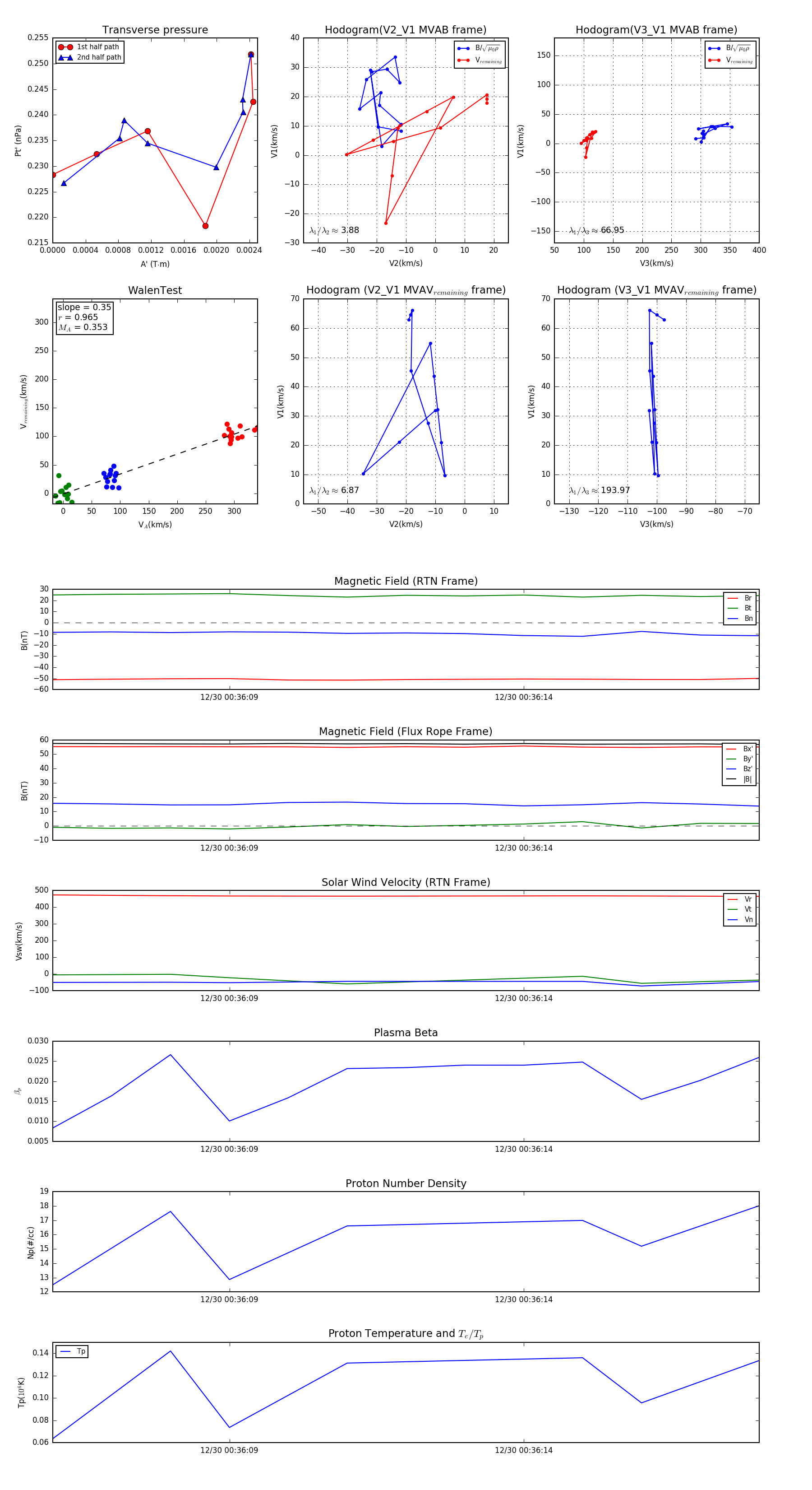
Flux Rope in 2024

Flux Rope Event 2024-12-30 00:36:06 ~ 2024-12-30 00:36:18 (13 seconds)


plot