HOME   LIST
‹–   –›

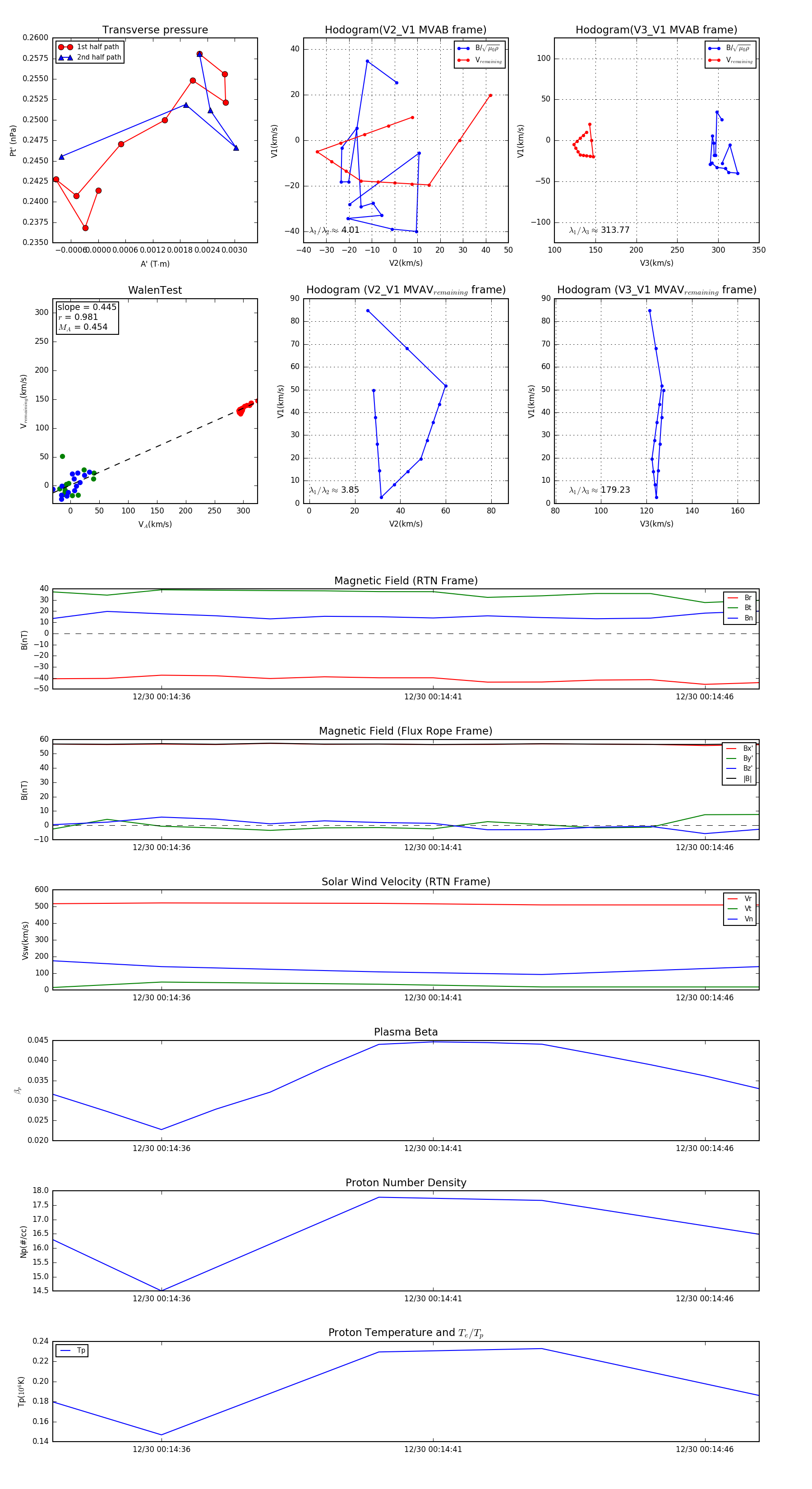
Flux Rope in 2024

Flux Rope Event 2024-12-30 00:14:34 ~ 2024-12-30 00:14:47 (14 seconds)


plot