HOME   LIST
‹–   –›

Flux Rope in 2024

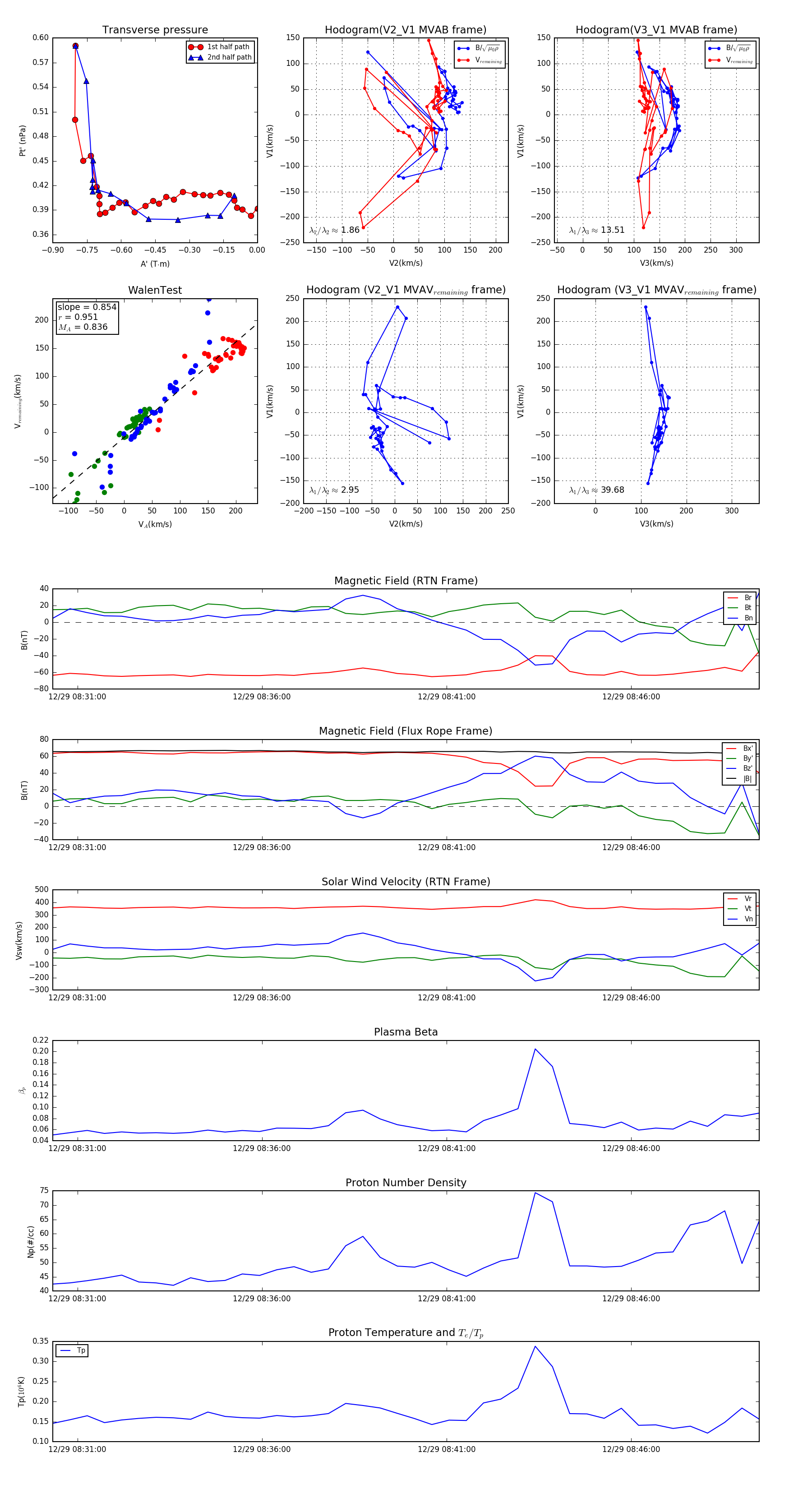
Flux Rope Event 2024-12-29 08:30:20 ~ 2024-12-29 08:49:28 (1149 seconds)


plot