HOME   LIST
‹–   –›

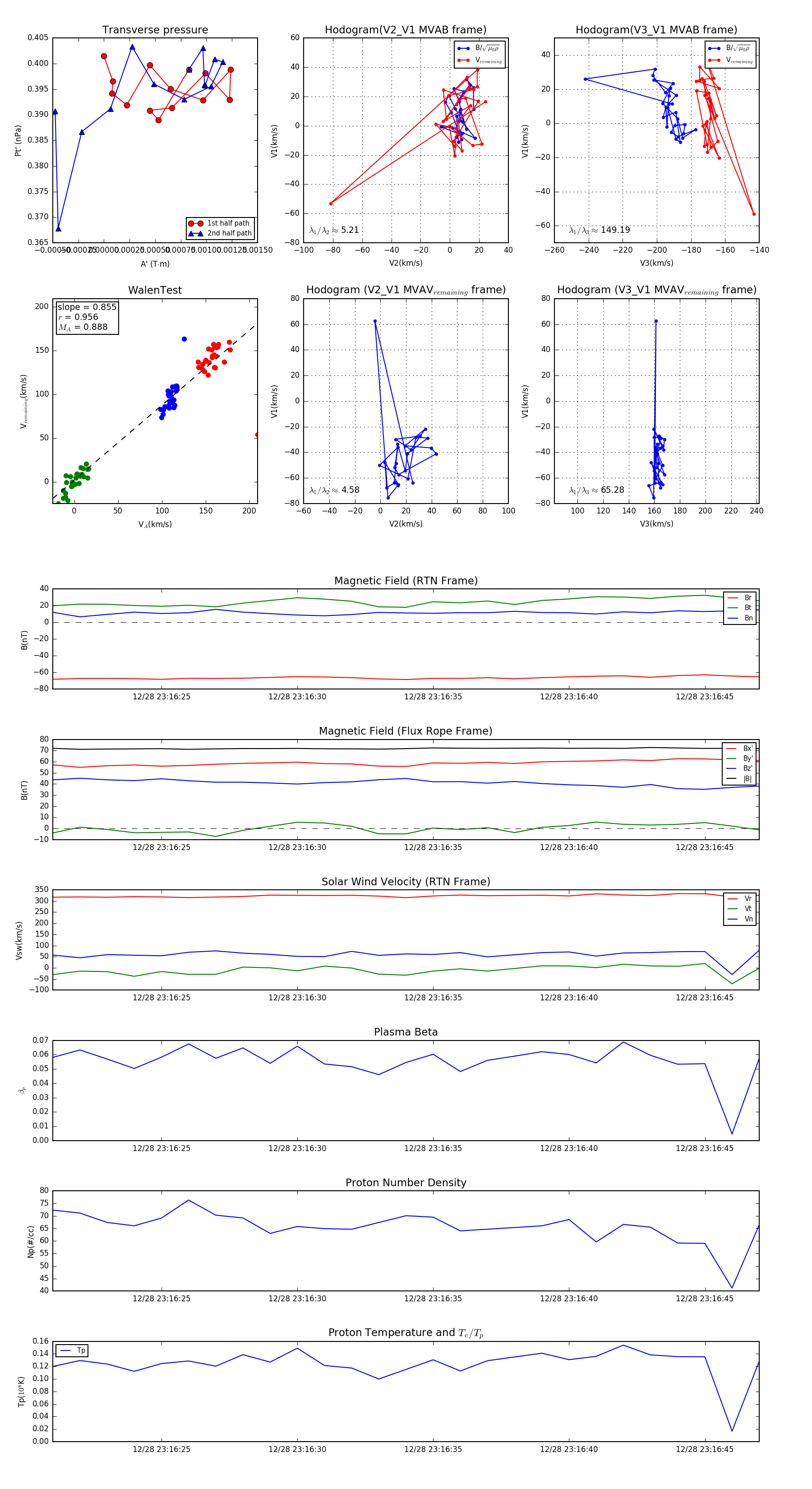
Flux Rope in 2024

Flux Rope Event 2024-12-28 23:16:21 ~ 2024-12-28 23:16:47 (27 seconds)


plot