HOME   LIST
‹–   –›

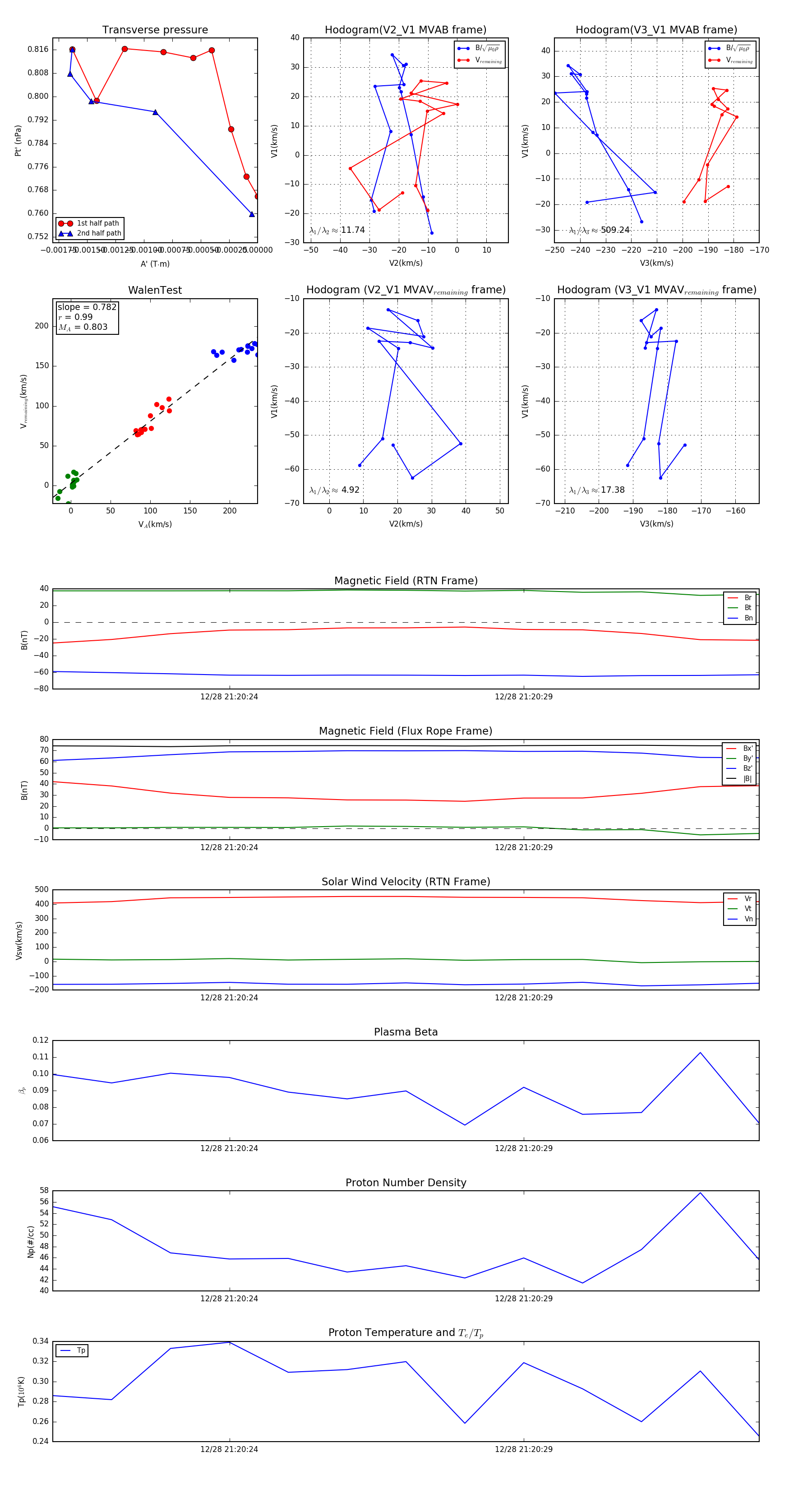
Flux Rope in 2024

Flux Rope Event 2024-12-28 21:20:21 ~ 2024-12-28 21:20:33 (13 seconds)


plot