HOME   LIST
‹–   –›

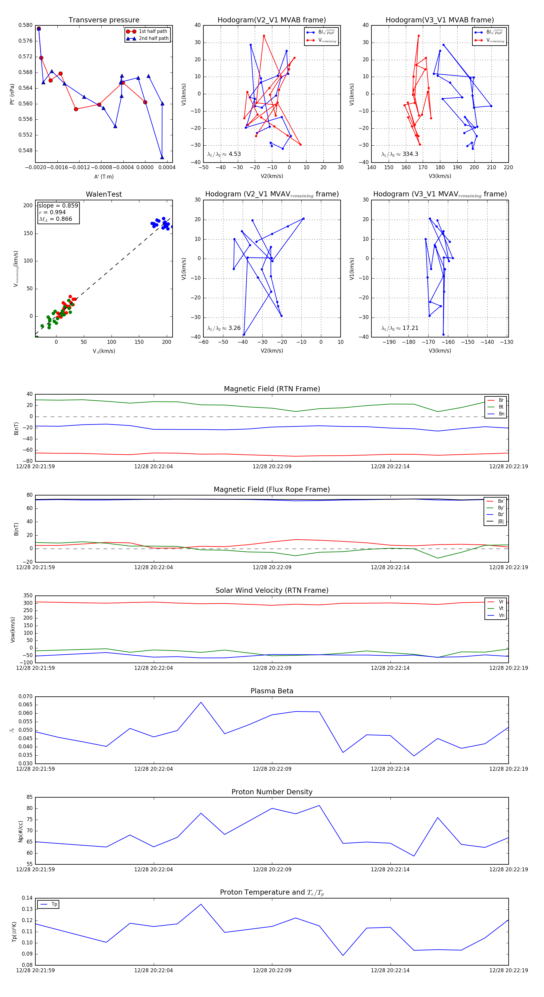
Flux Rope in 2024

Flux Rope Event 2024-12-28 20:21:59 ~ 2024-12-28 20:22:19 (21 seconds)


plot