HOME   LIST
‹–   –›

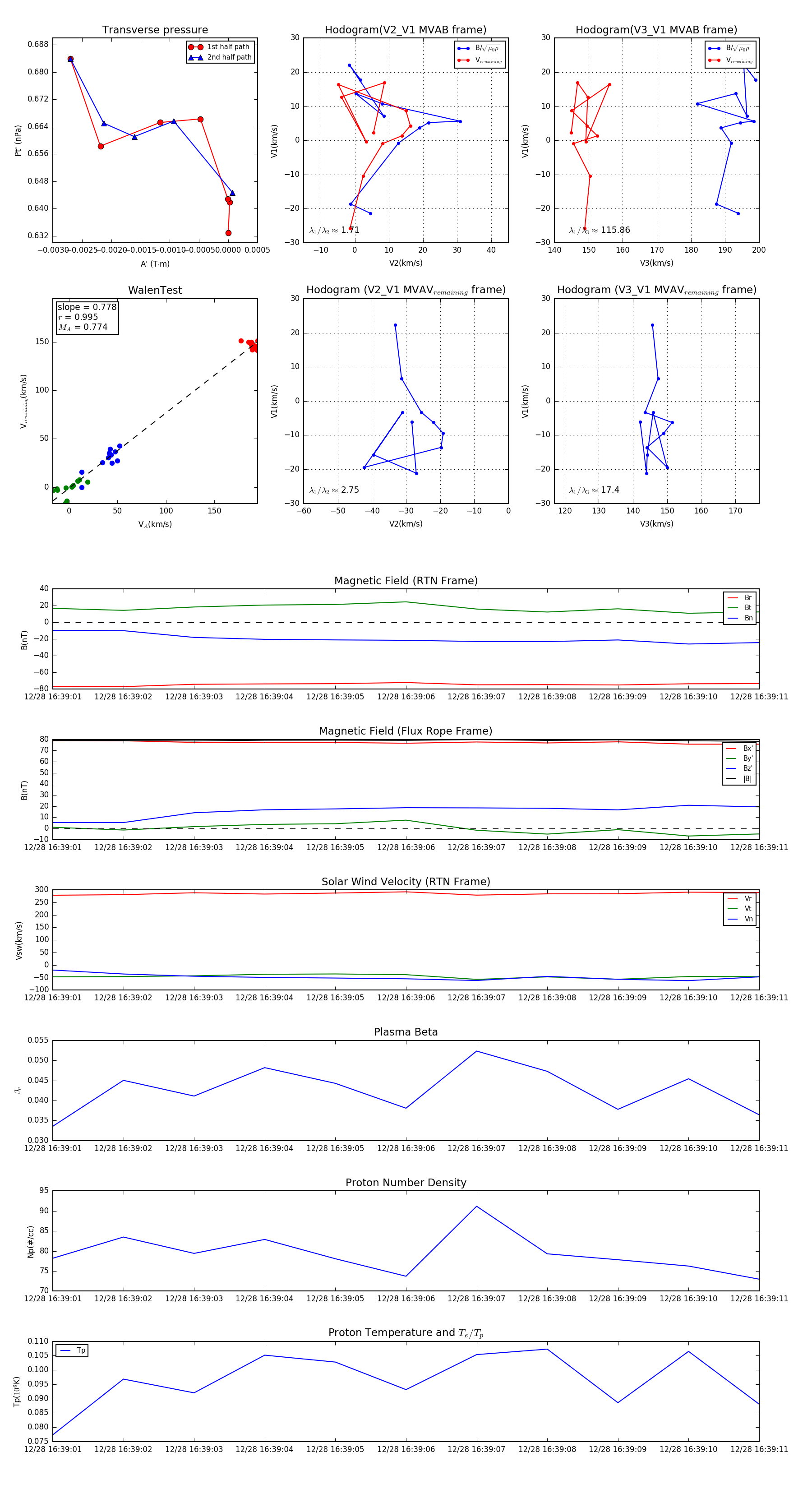
Flux Rope in 2024

Flux Rope Event 2024-12-28 16:39:01 ~ 2024-12-28 16:39:11 (11 seconds)


plot