HOME   LIST
‹–   –›

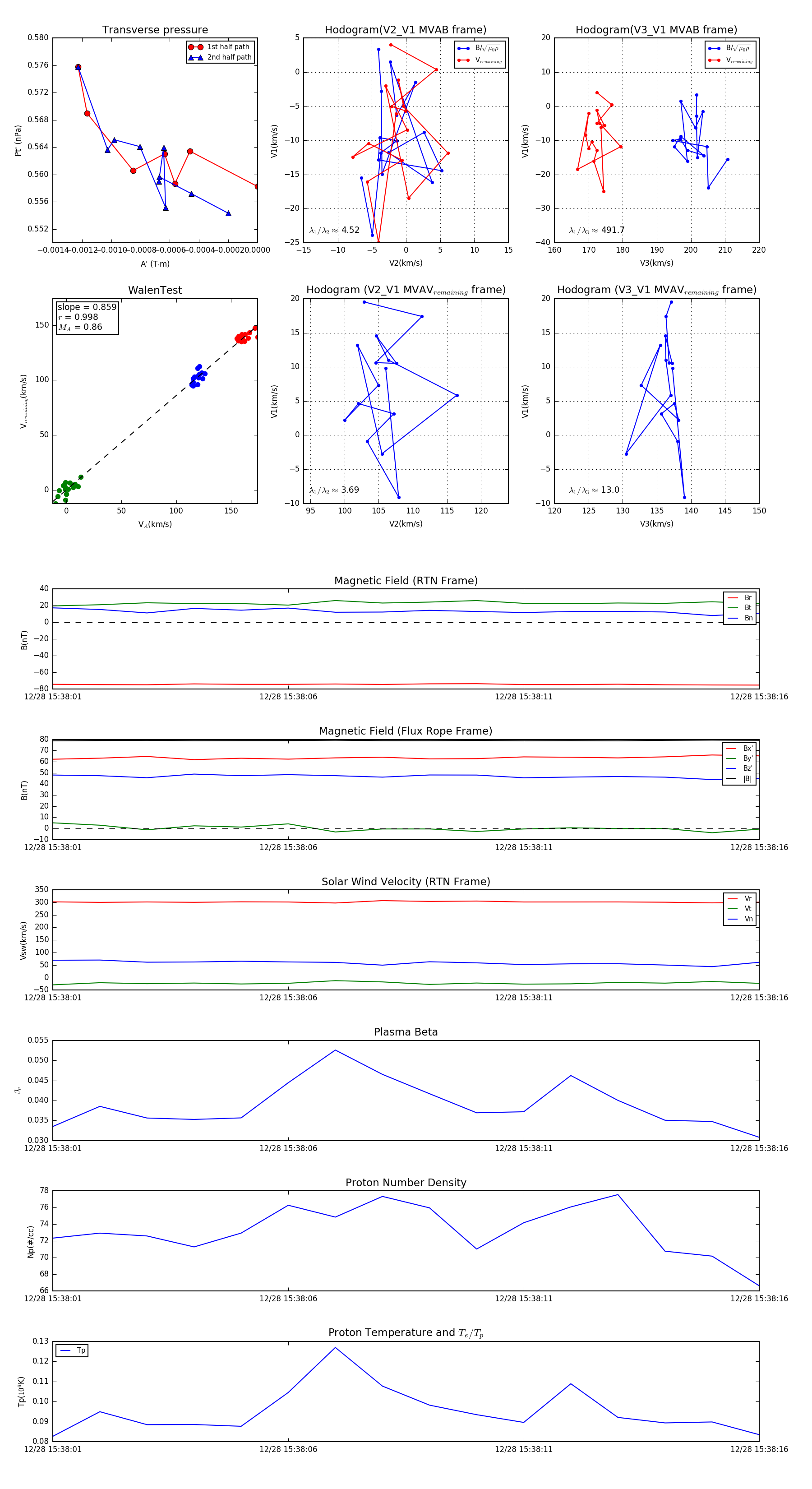
Flux Rope in 2024

Flux Rope Event 2024-12-28 15:38:01 ~ 2024-12-28 15:38:16 (16 seconds)


plot