HOME   LIST
‹–   –›

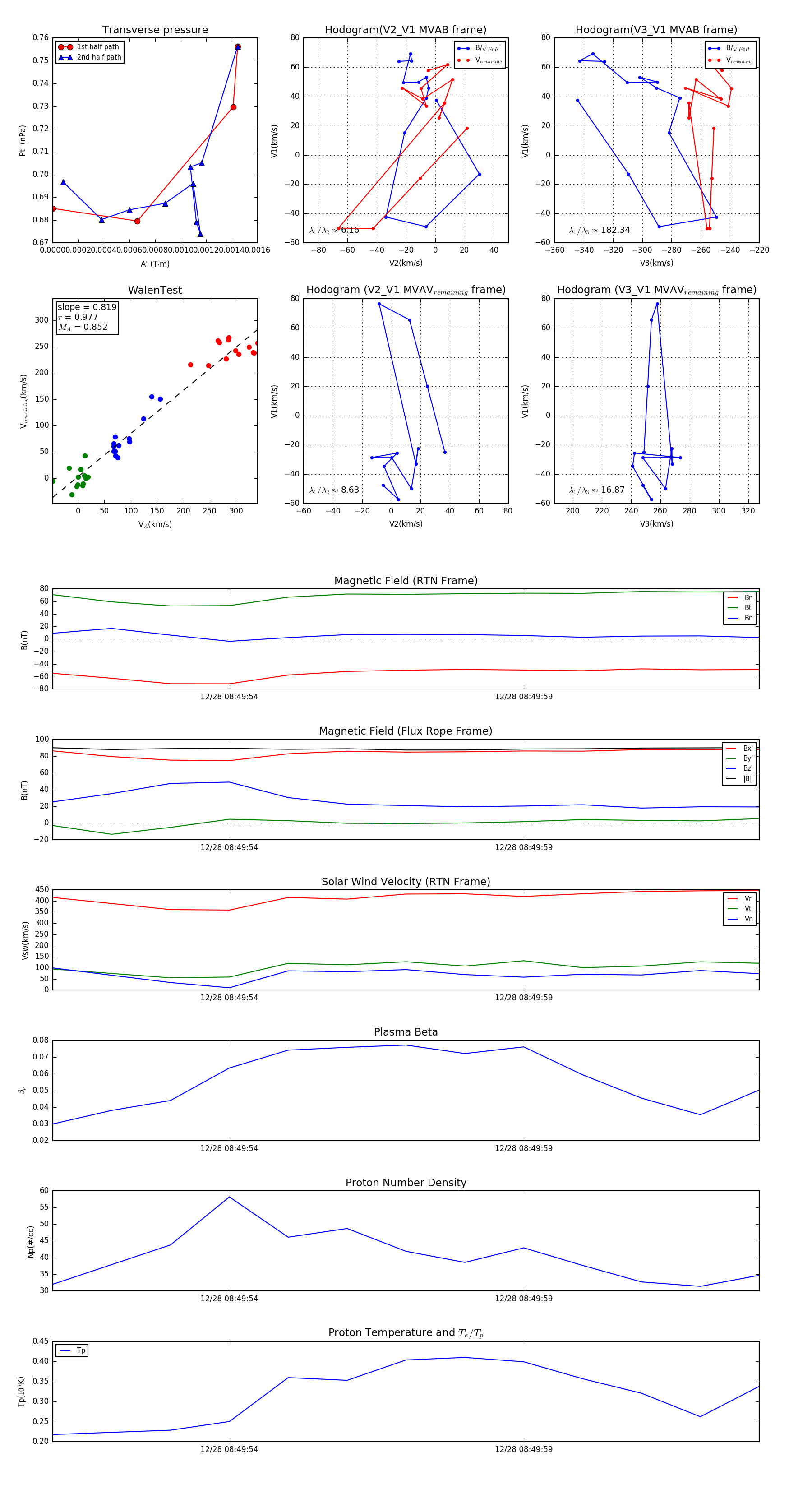
Flux Rope in 2024

Flux Rope Event 2024-12-28 08:49:51 ~ 2024-12-28 08:50:03 (13 seconds)


plot