HOME   LIST
‹–   –›

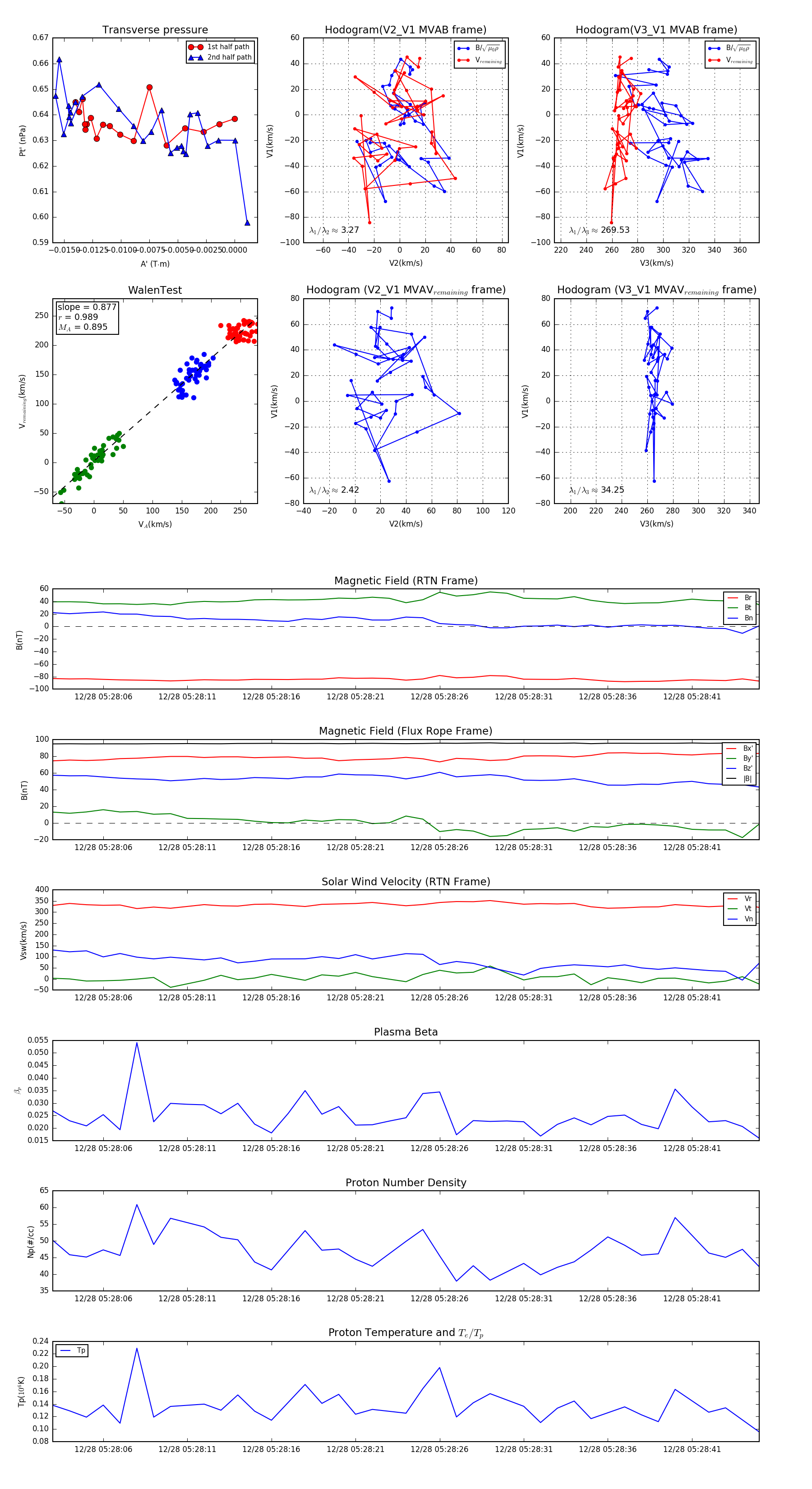
Flux Rope in 2024

Flux Rope Event 2024-12-28 05:28:03 ~ 2024-12-28 05:28:45 (43 seconds)


plot