HOME   LIST
‹–   –›

Flux Rope in 2024

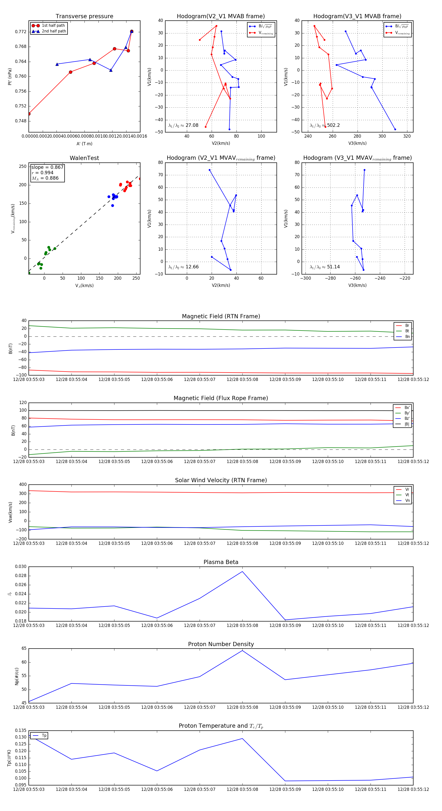
Flux Rope Event 2024-12-28 03:55:03 ~ 2024-12-28 03:55:12 (10 seconds)


plot