HOME   LIST
‹–   –›

Flux Rope in 2024

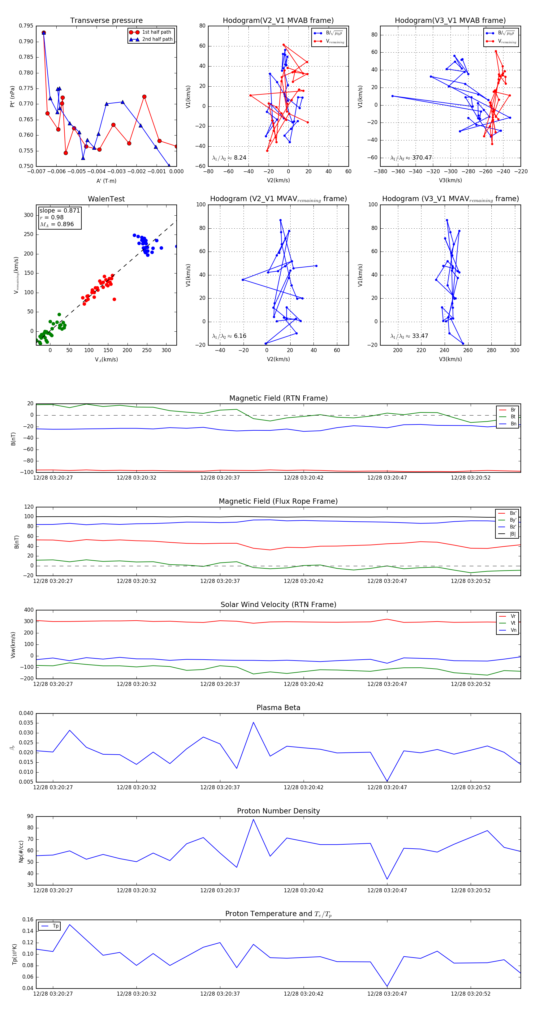
Flux Rope Event 2024-12-28 03:20:26 ~ 2024-12-28 03:20:55 (30 seconds)


plot