HOME   LIST
‹–   –›

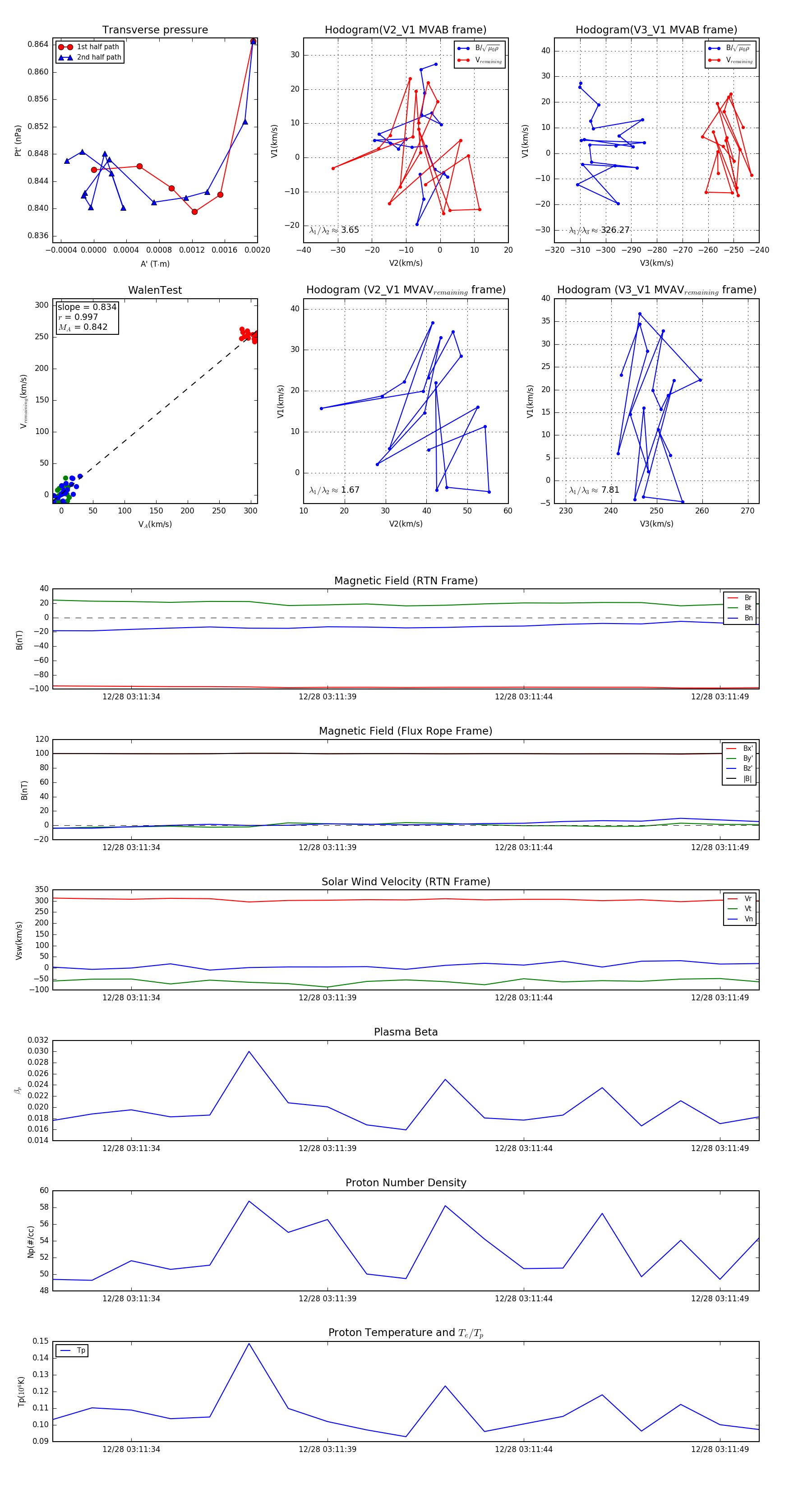
Flux Rope in 2024

Flux Rope Event 2024-12-28 03:11:32 ~ 2024-12-28 03:11:50 (19 seconds)


plot