HOME   LIST
‹–   –›

Flux Rope in 2024

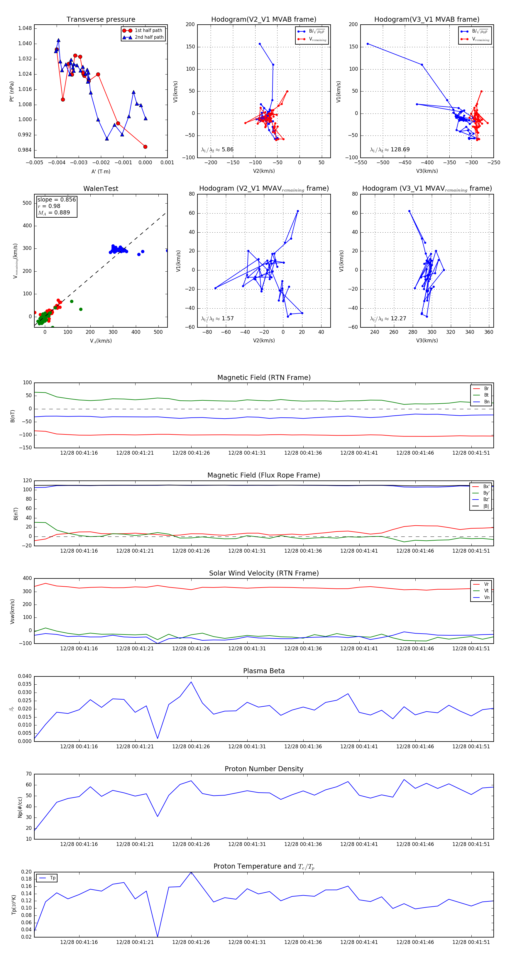
Flux Rope Event 2024-12-28 00:41:12 ~ 2024-12-28 00:41:53 (42 seconds)


plot