HOME   LIST
‹–   –›

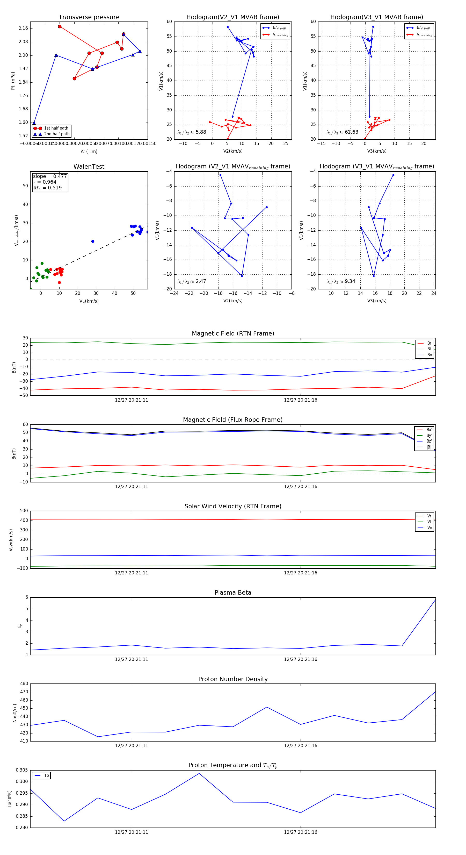
Flux Rope in 2024

Flux Rope Event 2024-12-27 20:21:08 ~ 2024-12-27 20:21:20 (13 seconds)


plot