HOME   LIST
‹–   –›

Flux Rope in 2024

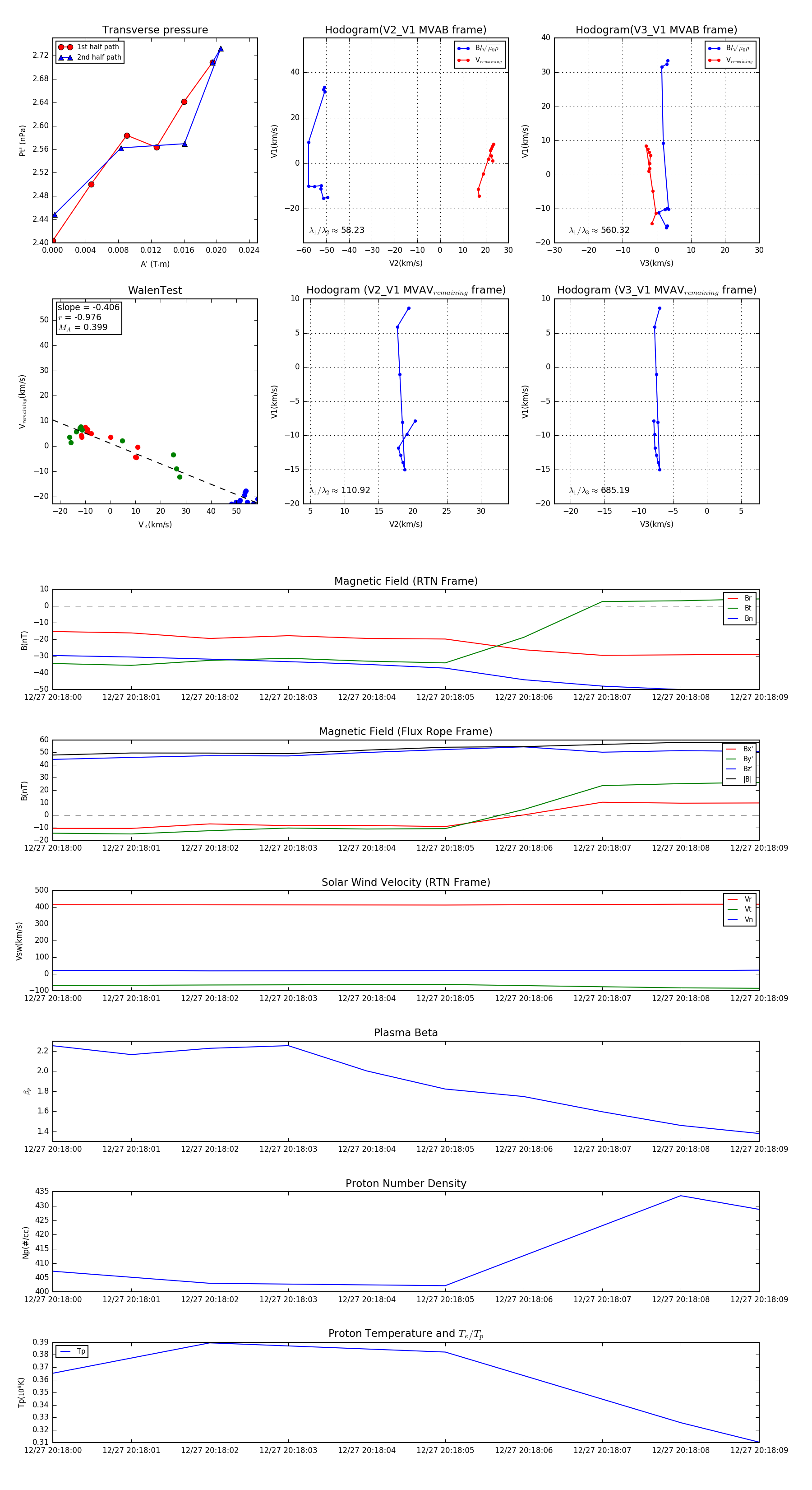
Flux Rope Event 2024-12-27 20:18:00 ~ 2024-12-27 20:18:09 (10 seconds)


plot