HOME   LIST
‹–   –›

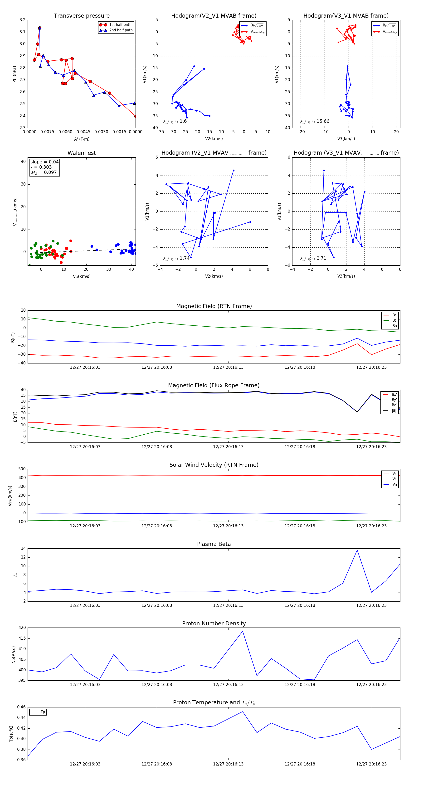
Flux Rope in 2024

Flux Rope Event 2024-12-27 20:15:59 ~ 2024-12-27 20:16:25 (27 seconds)


plot